Latest Updates
Changelog (last updated: 2017-05-06)
6/5/17
- Updated the Point Awardable Actions with new Reasons for gaining points.
1/5/17
- Added GET /project-evaluations
- Updated POST /projects/:id/evaluations to include multiple feelings with percent.
- Updated examples in GET /assignments/:id/points and GET /projects/:id/points to include rank, project_name, logo, color.
26/4/17
- Added Form Templates
- Added endpoint POST /v1/assignments/:assignement_id/pa_forms
- Added example for creating Assignment with nested Iterations
21/4/17
- Changed create and update Project Evaluation routes to POST /v1/projects/:project_id/evaluations and PATCH /v1/projects/:project_id/evaluations
- Added ‘pending_project_evaluation’ field in Project to indicate if the current user can submit a project evaluation for this project.
- Removed statistics endpoints until they are refactored.
- Fixed bug where GET /v1/pa_forms would return the currently active pa_forms(in terms of time), but also include forms already completed by the Student.
- Added endpoint GET /v1/questions for the Lecturer
- Added endpoint GET /v1/reasons
18/4/17
- Added Points resource.
- Added GET projects/:id/points, and GET /assignments/:id/points endpoints.
- Fixed POST /pa_forms example incorrectly showing ids were needed in the request.
- Added new Game Settings attribute max_logs_per_day
- Updated Feelings description and examples.
- Updated Confirm Account URL
23/3/17
- Added Game Settings (GET, POST, PATCH)
- Fixed bug in logs that showed that the route was /update_logs instead of /logs
9/3/17
- Added GET /question_types
- Updated examples for the new questions format which contains question type
21/2/17
- Added GET /projects for lecturer that returns the active Projects
- Changed attributes for compact requests for units, assignments and projects. They now also include the name.
24/1/17
- Added unit_id to projects table
- Added Get Projects for Unit ID endpoint
Introduction
This is the API documentation for CapstoneED. It can be changed between the Student’s View and the Lecturer’s view from the button at the bottol left corner. The template is forked from SLATE.
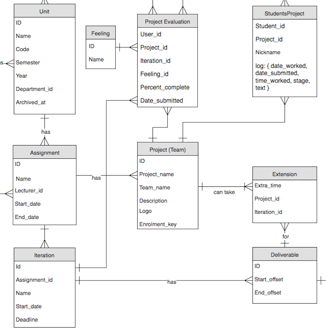
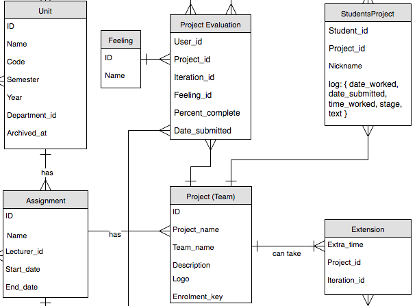
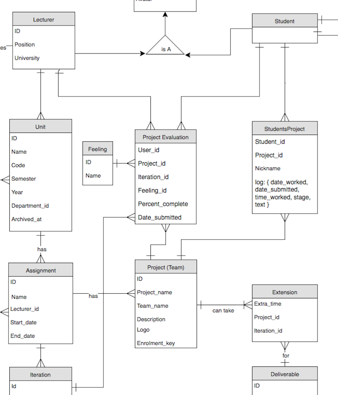
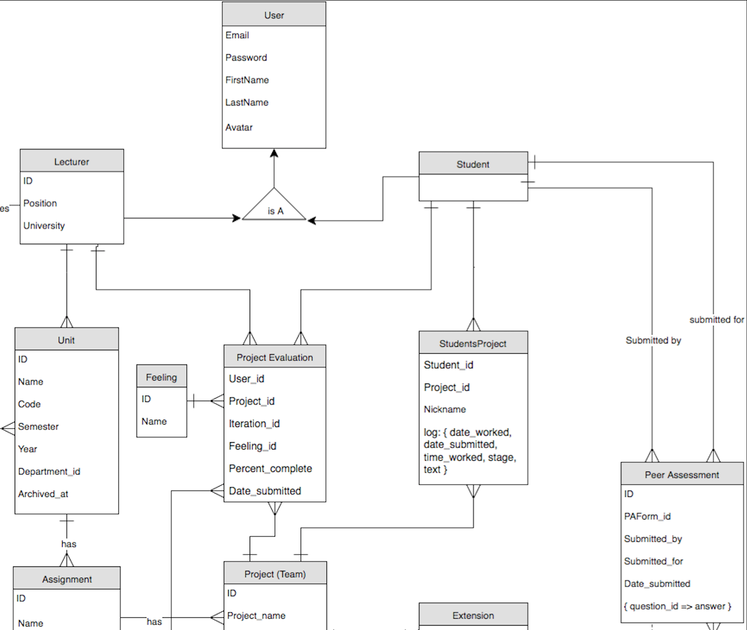
The ERD of the Database can be found below:
Query String Parameters
Includes
To avoid excess trips to the server, one can optionally get any associated records together with each resource. This is accomplished by using the includes parameter e.g. /v1/assignment?includes=unit,projects. This makes the server eager load the associated record and return them in the response. Each resource has specific association that it can include, and those may vary between Student and Lecturer. Refer to the params section of each Endpoint to see the available options for both Student and Lecturer. Each resource must be separated by comma, and the correct singular or plural form of the work must be used, depending on the nature of its relationship to the endpoint resource. For example, an Assignment has many projects, so the parametera passed should be projects, not project.
Available Associations for each Resource
| Resource | Available Associations to Include |
|---|---|
| assignment | lecturer, unit, projects, students, iterations, pa_forms |
| unit | lecturer, assignments, department |
| project | assignment, unit, students |
| iteration | |
| pa_form | iteration |
| peer_assessment | pa_form, submitted_by, submitted_for |
Example
{
"assignment": {
"id": 3,
"start_date": "2016-09-10",
"end_date": "2017-02-01",
"description": "Lorem ipsum dolor sit amet, pri in erant detracto antiopam, duis altera nostrud id eam. Feugait invenire ut vim, novum reprimique reformidans id vis, sit at quis hinc liberavisse. Eam ex sint elaboraret assueverit, sed an equidem reformidans, idque doming ut quo. Ex aperiri labores has, dolorem indoctum hendrerit has cu. At case posidonium pri.",
"href": "/assignments/3",
"unit": {
"id": 1,
"name": "Unit 193",
"code": "OUuYh4VxV6yAcg==",
"semester": "Spring",
"year": 2014,
"archived_at": null
},
"projects": [
{
"id": 1,
"name": "Team 1",
"logo": null,
"enrollment_key": "2b43447611b6075b7e750c5fd7096bb0"
},
{
"id": 2,
"name": "Team 2",
"logo": null,
"enrollment_key": "fe55f11d0458ad599e51d5143a0b27ed"
}
]
}
}
Includes
To avoid excess trips to the server, one can optionally get any associated records together with each resource. This is accomplished by using the includes parameter e.g. /v1/assignment?includes=unit,projects. This makes the server eager load the associated record and return them in the response. Each resource has specific association that it can include, and those may vary between Student and Lecturer. Refer to the params section of each Endpoint to see the available options for both Student and Lecturer. Each resource must be separated by comma, and the correct singular or plural form of the work must be used, depending on the nature of its relationship to the endpoint resource. For example, an Assignment has many projects, so the parametera passed should be projects, not project.
Available Associations for each Resource
| Resource | Available Associations to Include |
|---|---|
| assignment | lecturer, unit, iterations, projects |
| unit | lecturer, department, assignments |
| project | assignment, unit, students, lecturer |
| iteration | pa_form |
| pa_form | iteration |
| peer_assessment | pa_form, submitted_by, submitted_for |
Example
{
"assignment": {
"id": 3,
"start_date": "2016-09-10",
"end_date": "2017-02-01",
"description": "Lorem ipsum dolor sit amet, pri in erant detracto antiopam, duis altera nostrud id eam. Feugait invenire ut vim, novum reprimique reformidans id vis, sit at quis hinc liberavisse. Eam ex sint elaboraret assueverit, sed an equidem reformidans, idque doming ut quo. Ex aperiri labores has, dolorem indoctum hendrerit has cu. At case posidonium pri.",
"href": "/assignments/3",
"unit": {
"id": 1,
"name": "Unit 193",
"code": "OUuYh4VxV6yAcg==",
"semester": "Spring",
"year": 2014,
"archived_at": null
},
"projects": [
{
"id": 1,
"name": "Team 1",
"logo": null,
"enrollment_key": "2b43447611b6075b7e750c5fd7096bb0"
},
{
"id": 2,
"name": "Team 2",
"logo": null,
"enrollment_key": "fe55f11d0458ad599e51d5143a0b27ed"
}
]
}
}
Compact
Due to the power that the Users have by using the includes parameter, the response can grow significantly due to the number of records. To balance this, the compact parameter can be used. This indicates that the associated records should not be returned in their full form, but in a slimed down version. This usually means that the associated records will only contain their ‘id’.
Examples
{
"assignment": {
"id": 3,
"start_date": "2016-09-10",
"end_date": "2017-02-17",
"description": "Lorem ipsum dolor sit amet, pri in erant detracto antiopam, duis altera nostrud id eam. Feugait invenire ut vim, novum reprimique reformidans id vis, sit at quis hinc liberavisse. Eam ex sint elaboraret assueverit, sed an equidem reformidans, idque doming ut quo. Ex aperiri labores has, dolorem indoctum hendrerit has cu. At case posidonium pri.",
"unit": {
"id": 1
},
"projects": [
{
"id": 1
},
{
"id": 2,
"href": "/v1/projects/2"
}
]
}
}
Assignments
‘An Assignment belongs to Unit and has many Projects’
Assignments belong to Units and have many teams of Students. A Lecturer creates a Assignment, and Students undertake a assignments by spliting themselves into teams. A Assignments can have many Iterations, for each of which the Students are expected to complete peer assessments.
Attributes
| Parameter | Type | Description |
|---|---|---|
| name | string | The name of the Assignment. |
| start_date | DateTime | The Date that the Assignment started |
| end_date | DateTime | The Date that the Assignment ended |
| unit_id | Integer | The id of the Unit that the Assignment belongs to |
| lecturer_id | Integer | The id of the Lecturer that the Assignment belongs to |
Relationships

Create Assignment
Request
POST /assignments{
"end_date": "2017-09-12",
"lecturer": "9",
"lecturer_id": "9",
"name": "Assignment 0",
"start_date": "2017-05-06",
"unit_id": "1"
}Response
Status: 201 -- Created{
"assignment": {
"id": 5,
"start_date": "2017-05-06T00:00:00.000Z",
"end_date": "2017-09-12T00:00:00.000Z",
"name": "Assignment 0",
"unit_id": 1
}
}Example: Creating an Assignment with 2 Projects
Request
POST /assignments{
"end_date": "2017-08-06",
"lecturer": "18",
"lecturer_id": "18",
"name": "Assignment 0",
"projects_attributes": [
{
"description": "dddd",
"enrollment_key": "key",
"project_name": "New Project1",
"team_name": "persons"
},
{
"description": "descr",
"enrollment_key": "key2",
"project_name": "New Project2",
"team_name": "persons2"
}
],
"start_date": "2017-05-06",
"unit_id": "7"
}Response
Status: 201 -- Created{
"assignment": {
"id": 10,
"start_date": "2017-05-06T00:00:00.000Z",
"end_date": "2017-08-06T00:00:00.000Z",
"name": "Assignment 0",
"unit_id": 7,
"projects": [
{
"id": 2,
"assignment_id": 10,
"project_name": "New Project2",
"team_name": "persons2",
"description": "descr",
"logo": null,
"enrollment_key": "key2",
"unit_id": 7,
"color": null,
"pending_project_evaluation": false,
"points": {
"total": 0,
"average": 0
}
},
{
"id": 1,
"assignment_id": 10,
"project_name": "New Project1",
"team_name": "persons",
"description": "dddd",
"logo": null,
"enrollment_key": "key",
"unit_id": 7,
"color": null,
"pending_project_evaluation": false,
"points": {
"total": 0,
"average": 0
}
}
]
}
}Example: Creating an Assignment with Game Settings
Request
POST /assignments/1/game_settings{
"end_date": "2017-10-04",
"game_setting_attributes": {
"max_logs_per_day": "3",
"points_log": "86",
"points_log_first_of_day": "10",
"points_peer_assessment": "10",
"points_peer_assessment_first_of_team": "10",
"points_peer_assessment_submitted_first_day": "10",
"points_project_evaluation": "10",
"points_project_evaluation_first_of_team": "10",
"points_project_evaluation_submitted_first_day": "10"
},
"lecturer": "27",
"lecturer_id": "27",
"name": "Assignment 0",
"start_date": "2017-05-06",
"unit_id": "13"
}Response
Status: 201 -- Created{
"assignment": {
"id": 15,
"start_date": "2017-05-06T00:00:00.000Z",
"end_date": "2017-10-04T00:00:00.000Z",
"name": "Assignment 0",
"unit_id": 13
}
}Example: Creating an Assignment with Iterations
Request
POST /assignments/1/game_settings{
"end_date": "2017-08-12",
"iterations_attributes": [
{
"assignment": "20",
"deadline": "2017-08-12",
"name": "Analysis",
"start_date": "2017-05-06"
},
{
"assignment": "21",
"deadline": "2017-08-12",
"name": "Design",
"start_date": "2017-05-06"
}
],
"lecturer": "36",
"lecturer_id": "36",
"name": "Assignment 0",
"start_date": "2017-05-06",
"unit_id": "19"
}Response
Status: 201 -- Created{
"assignment": {
"id": 22,
"start_date": "2017-05-06T00:00:00.000Z",
"end_date": "2017-08-12T00:00:00.000Z",
"name": "Assignment 0",
"unit_id": 19
}
}Example: Errors in projects_attributes
Request (Error)
POST /assignments{
"end_date": "2017-10-19",
"lecturer": "60",
"lecturer_id": "60",
"name": "Assignment 0",
"projects_attributes": [
{
"description": "dddd",
"enrollment_key": "key",
"project_name": "New Project1"
},
{
"description": "descr",
"enrollment_key": "key2",
"team_name": "persons2"
}
],
"start_date": "2017-05-06",
"unit_id": "35"
}Response
Status: 422 -- Unprocessable Entity{
"errors": {
"projects.project_name": [
"can't be blank"
]
}
}Create a new Assignment. Only Lecturers can create a Assignment, and it will automatically be associated with the current user. Requires a unit_id, which must be a Unit that belongs to the current user. Can also create multiple Projects through the same request. See examples.
HTTP Request
POST http://example.com/v1/assignments
Query Parameters
| Required | Parameter | Type | Desription |
|---|---|---|---|
| required | unit_id | Integer | The id of the Unit that the new Assignment will belong to |
| required | name | String | The name of the Assignment |
| required | start_date | Date | The date that the Assignment starts |
| required | end_date | Date | The year that the Unit takes place |
| projects_attributes: [{ project_name, team_name, description, enrollment_key, logo}] | Array | An array of projects parameters to create associated projects for the new Assignment. See examples. | |
| game_setting_attributes: { points_log, points_log_first_of_day, points_log_first_of_team, points_log_first_of_assignment, points_peer_assessment, points_peer_assessment_first_of_day, points_peer_assessment_first_of_team, points_peer_assessment_first_of_assignment, points_project_evaluation, points_project_evaluation_first_of_day, points_project_evaluation_first_of_team, points_project_evaluation_first_of_assignment} | Object | An oject containing all the parameters for the GameSetting. See Examples. |
Create Projects in same request
There is the Option of creating Projects for the Assignment through this endpoint. Pass the parameters for each project in an array, with "projects_attributes" as the key
{
"name": "New Unit",
"projects_attributes": [
{
"project_name": "New Project1",
"team_name": "persons",
"description": "dddd",
"enrollment_key": "key"
},
{
"project_name": "New Project2",
"team_name": "persons2",
"description": "descr",
"enrollment_key": "key2"
}
]
}
Projects will be validated normally, and errors will be returned in the response. If no team_name is specified, it will be autogenerated and it will follow the pattern 'Team 1', 'Team 2' etc.
Create Game Settings in same request
Game settings may also be created be passing its attributes insidde "game_setting_attributes". Note the singular 'setting'.
{
"points_log": 10,
"points_log_first_of_day": 10,
"points_log_first_of_team": 10,
"points_log_first_of_assignment": 10,
"points_peer_assessment": 10,
"points_peer_assessment_first_of_day": 10,
"points_peer_assessment_first_of_team": 10,
"points_peer_assessment_first_of_assignment": 10,
"points_project_evaluation": 10,
"points_project_evaluation_first_of_day": 10,
"points_project_evaluation_first_of_team": 10,
"points_project_evaluation_first_of_assignment": 10
}
Game Settings will be validated normally, and if any values are ommited from the parameters, the default values will automatically be set.
Errors
| Error Code | Meaning |
|---|---|
| 401 | Unauthorized -- Authentication Failed |
| 403 | Forbidden -- The current user is not a Lecturer. This endpoint is only available to Lecturers. |
| 403 | Forbidden -- The current user is not associated with this resource |
| 422 | Unprocessable Entity -- Invalid Params. See response body for more info. |
Get Assignments
Request
GET /assignmentsResponse
Status: 200 -- OK{
"assignments": [
{
"id": 5,
"start_date": "2017-05-06T00:00:00.000Z",
"end_date": "2017-08-29T00:00:00.000Z",
"name": "Assignment 0",
"unit_id": 1,
"pa_form": {
"pa_form": {
"id": 1,
"iteration_id": 1,
"questions": [
{
"text": "What do you typically have for breakfast?",
"type_id": 1,
"question_id": 1,
"question_type": {
"id": 1,
"question_type": "text",
"friendly_name": "name"
}
},
{
"text": "Could you ever hand milk a cow?",
"type_id": 1,
"question_id": 2,
"question_type": {
"id": 1,
"question_type": "text",
"friendly_name": "name"
}
},
{
"text": "Have you ever been in a helicopter?",
"type_id": 1,
"question_id": 3,
"question_type": {
"id": 1,
"question_type": "text",
"friendly_name": "name"
}
},
{
"text": "If you were a fashion designer, what style of clothing or accessories would you design?",
"type_id": 1,
"question_id": 4,
"question_type": {
"id": 1,
"question_type": "text",
"friendly_name": "name"
}
},
{
"text": "Can you play poker?",
"type_id": 1,
"question_id": 5,
"question_type": {
"id": 1,
"question_type": "text",
"friendly_name": "name"
}
}
],
"start_date": "2017-08-31T03:00:00.000+03:00",
"deadline": "2017-09-03T03:00:00.000+03:00"
}
}
},
{
"id": 3,
"start_date": "2017-05-06T00:00:00.000Z",
"end_date": "2017-09-19T00:00:00.000Z",
"name": "Assignment 0",
"unit_id": 2
},
{
"id": 2,
"start_date": "2017-05-06T00:00:00.000Z",
"end_date": "2017-09-04T00:00:00.000Z",
"name": "Assignment 0",
"unit_id": 1
},
{
"id": 1,
"start_date": "2017-05-06T00:00:00.000Z",
"end_date": "2017-08-14T00:00:00.000Z",
"name": "Assignment 0",
"unit_id": 1
}
]
}Example: Get Assingments for specific Unit
Request
GET /assignments{
"unit_id": "1"
}Response
Status: 200 -- OK{
"assignments": [
{
"id": 2,
"start_date": "2017-05-06T00:00:00.000Z",
"end_date": "2017-09-04T00:00:00.000Z",
"name": "Assignment 0",
"unit_id": 1
},
{
"id": 1,
"start_date": "2017-05-06T00:00:00.000Z",
"end_date": "2017-08-14T00:00:00.000Z",
"name": "Assignment 0",
"unit_id": 1
}
]
}Returns all the Assignments for the current user. If a unit_id is passed in the parameters, the assignments will be scoped to that Unit.
HTTP Request
GET http://example.com/v1/assignments
Query Parameters
| Required | Parameter | Type | Desription |
|---|---|---|---|
| unit_id | Integer | Return all Assignments for a specific Unit |
Errors
| Error Code | Meaning |
|---|---|
| 400 | Bad Request -- Invalid 'includes' parameter |
| 401 | Unauthorized -- Authentication Failed |
| 403 | Forbidden -- The current user is not a Lecturer. This endpoint is only available to Lecturers. |
Get Assignments
Request
GET /assignmentsResponse
Status: 200 -- OK{
"assignments": [
{
"id": 5,
"start_date": "2017-05-06T00:00:00.000Z",
"end_date": "2017-08-29T00:00:00.000Z",
"name": "Assignment 0",
"unit_id": 1,
"pa_form": {
"pa_form": {
"id": 1,
"iteration_id": 1,
"questions": [
{
"text": "What do you typically have for breakfast?",
"type_id": 1,
"question_id": 1,
"question_type": {
"id": 1,
"question_type": "text",
"friendly_name": "name"
}
},
{
"text": "Could you ever hand milk a cow?",
"type_id": 1,
"question_id": 2,
"question_type": {
"id": 1,
"question_type": "text",
"friendly_name": "name"
}
},
{
"text": "Have you ever been in a helicopter?",
"type_id": 1,
"question_id": 3,
"question_type": {
"id": 1,
"question_type": "text",
"friendly_name": "name"
}
},
{
"text": "If you were a fashion designer, what style of clothing or accessories would you design?",
"type_id": 1,
"question_id": 4,
"question_type": {
"id": 1,
"question_type": "text",
"friendly_name": "name"
}
},
{
"text": "Can you play poker?",
"type_id": 1,
"question_id": 5,
"question_type": {
"id": 1,
"question_type": "text",
"friendly_name": "name"
}
}
],
"start_date": "2017-08-31T03:00:00.000+03:00",
"deadline": "2017-09-03T03:00:00.000+03:00"
}
}
},
{
"id": 3,
"start_date": "2017-05-06T00:00:00.000Z",
"end_date": "2017-09-19T00:00:00.000Z",
"name": "Assignment 0",
"unit_id": 2
},
{
"id": 2,
"start_date": "2017-05-06T00:00:00.000Z",
"end_date": "2017-09-04T00:00:00.000Z",
"name": "Assignment 0",
"unit_id": 1
},
{
"id": 1,
"start_date": "2017-05-06T00:00:00.000Z",
"end_date": "2017-08-14T00:00:00.000Z",
"name": "Assignment 0",
"unit_id": 1
}
]
}Returns all the Assignments for the current user
HTTP Request
GET http://example.com/v1/assignments
Errors
| Error Code | Meaning |
|---|---|
| 400 | Bad Request -- Invalid 'includes' parameter |
| 401 | Unauthorized -- Authentication Failed |
| 403 | Forbidden -- The current user is not associated with this resource |
| 403 | Forbidden -- unit_id was present in the params. This is a lecturer-only functionality. Retry without any parameters. |
Get Single Assignment
Request
GET /assignments/:id{
"includes": "unit",
"id": "9"
}Response
Status: 200 -- OK{
"assignment": {
"id": 9,
"start_date": "2017-05-06T00:00:00.000Z",
"end_date": "2017-10-13T00:00:00.000Z",
"name": "Assignment 0",
"unit_id": 9,
"unit": {
"id": 9,
"name": "Unit 959",
"code": "uC5yGKbI1Letcw==",
"semester": "Autumn",
"year": 2015,
"archived_at": null,
"department_id": 9
}
}
}
Returns a single Assignment
HTTP Request
GET http://example.com/v1/assignments/:id
Errors
| Error Code | Meaning |
|---|---|
| 400 | Bad Request -- Invalid 'includes' parameter |
| 401 | Unauthorized -- Authentication Failed |
| 403 | Forbidden -- The current user is not associated with this resource |
Update Assignment
Request
PATCH /assignments/:id{
"name": "new name",
"id": "34"
}Response
Status: 200 -- OK{
"assignment": {
"id": 34,
"start_date": "2017-05-06T00:00:00.000Z",
"end_date": "2017-08-13T00:00:00.000Z",
"name": "new name",
"unit_id": 42
}
}Update an Assignment. Only Lecturers can create a Assignment, and it will automatically be associated with the current user. Requires a unit_id, which must be a Unit that belongs to the current user. Can also create multiple Projects through the same request. See examples.
HTTP Request
PATCH http://example.com/v1/assignments/:id
Query Parameters
| Required | Parameter | Type | Desription |
|---|---|---|---|
| required | unit_id | Integer | The id of the Unit that the new Assignment will belong to |
| name | String | The name of the Assignment | |
| start_date | Date | The date that the Assignment starts | |
| end_date | Date | The year that the Unit takes place | |
| projects_attributes: [{ project_name, team_name, description, enrollment_key, logo}] | Array | An array of projects parameters to create associated projects for the new Assignment. See examples. |
There is the Option of creating Projects for the Assignment through this endpoint. Pass the parameters for each project in an array, with "projects_attributes" as the key
{
"name": "New Unit",
"projects_attributes": [
{
"project_name": "New Project1",
"team_name": "persons",
"description": "dddd",
"enrollment_key": "key"
},
{
"project_name": "New Project2",
"team_name": "persons2",
"description": "descr",
"enrollment_key": "key2"
}
]
}
Projects will be validated normally, and errors will be returned in the response.
Errors
| Error Code | Meaning |
|---|---|
| 401 | Unauthorized -- Authentication Failed |
| 403 | Forbidden -- The current user is not a Lecturer. This endpoint is only available to Lecturers. |
| 403 | Forbidden -- The current user is not associated with this resource |
| 422 | Unprocessable Entity -- Invalid Params. See response body for more info. |
Delete Assignment
Delete an Assignment. Only the Lecturer that created it may do so.
HTTP Request
DELETE http://example.com/v1/assignments/:id
Query Parameters
| Required | Parameter | Type | Desription |
|---|---|---|---|
| required | id | Integer | The id of the Assignment to be deleted. |
Errors
| Error Code | Meaning |
|---|---|
| 401 | Unauthorized -- Authentication Failed |
| 403 | Forbidden -- The current user is not a Lecturer. This endpoint is only available to Lecturers. |
| 403 | Forbidden -- The current user is not associated with this resource |
| 422 | Unprocessable Entity -- Invalid Params. See response body for more info. |
Authentication
‘Register, Sign In, Sign Out’
Authentication is implemented using JWT (JSON Web Tokens).
After successful authentication, a user is issued two JWT tokens which are stored in secure, http-only cookies. Both tokens have an expiration date. The first token, the access-token is used to authenticate the user on following requests. The second token, the refresh-token is only sent to the /refresh path and is used to issue the user a new access-token.
To prevent CSRF Attacks, the access-token contains a csrf-token value, which is equal to the XSRF-TOKEN header that the response contains upon successful authentication. The client must send the token contained in the params on each request that requires authentication, is a header called X-XSRF-TOKEN. The X-XSRF-TOKEN header and the csrf-token value in the access-token are compared by the server.
Sign In
Request
POST /sign_in{
"email": "alfredo66640_jump47088@gmail.com",
"password": "12345678"
}Response
Status: 200 -- OK{
"user": {
"id": 2,
"first_name": "Alfredo344",
"last_name": "Jumpveryhigh45",
"email": "alfredo66640_jump47088@gmail.com",
"type": "Lecturer",
"provider": "email",
"avatar_url": "http://i.pravatar.cc/100",
"position": "Master of Parking",
"university": "University of Important Potato"
}
}Request (Error)
POST /sign_in{
"email": "alfredo88898_jump8272@gmail.com",
"password": "wrongpassword"
}Response
Status: 401 -- Unauthorized{
"errors": {
"base": [
"Invalid Login Credentials"
]
}
}Request (Error)
POST /sign_in{
"email": "alfredo63302_jump90718@gmail.com",
"password": "12345678",
"remember_me": "true"
}Response
Status: 401 -- Unauthorized{
"errors": {
"base": [
"remember_me must be either '0' or '1'. Received value: true"
],
"email": [
"is unconfirmed"
]
}
}Request (Error)
POST /sign_in{
"email": "alfredo91707_jump8968@gmail.com",
"password": "12345678"
}Response
Status: 401 -- Unauthorized{
"errors": {
"email": [
"is unconfirmed"
]
}
}Sign In using Email and Password. The user must have confirmed their account through the confirmation email sent after /register. On successful authentication, the user is returned. The XSRF-TOKEN header is added to the response, which should be saved on the client, to be added in subsequent requests under the header X-XSRF-TOKEN. The response also sets two cookies, one with the access-token, and one with the refresh-token, which are secure and http-only, thus they are not accessible via javascript, and require no further action for the client in order to use them. The access-token cookie will automatically be sent to all subsequent requests, while the refresh-token cookie will only be sent to the /refresh path. The remember_me param should be either '0' for false, or '1' for true.
HTTP Request
POST http://example.com/v1/sign_in
Query Parameters
| Required | Parameter | Type | Desription |
|---|---|---|---|
| required | String | The User's Email | |
| required | password | String | The User's password |
| required | remember_me | Integer | Whether the userp will stay logged in after the browser closes. Accepted Values: '0' for false, '1' for true. Defaults to false. |
Errors
| Error Code | Meaning |
|---|---|
| 401 | Unauthorized -- Missing email/password, wrong email/password, invalid value for remember_me or unconfirmed account. see errors in response body. |
Sign In
Request
POST /sign_in{
"email": "alfredo66640_jump47088@gmail.com",
"password": "12345678"
}Response
Status: 200 -- OK{
"user": {
"id": 2,
"first_name": "Alfredo344",
"last_name": "Jumpveryhigh45",
"email": "alfredo66640_jump47088@gmail.com",
"type": "Lecturer",
"provider": "email",
"avatar_url": "http://i.pravatar.cc/100",
"position": "Master of Parking",
"university": "University of Important Potato"
}
}Request (Error)
POST /sign_in{
"email": "alfredo88898_jump8272@gmail.com",
"password": "wrongpassword"
}Response
Status: 401 -- Unauthorized{
"errors": {
"base": [
"Invalid Login Credentials"
]
}
}Request (Error)
POST /sign_in{
"email": "alfredo63302_jump90718@gmail.com",
"password": "12345678",
"remember_me": "true"
}Response
Status: 401 -- Unauthorized{
"errors": {
"base": [
"remember_me must be either '0' or '1'. Received value: true"
],
"email": [
"is unconfirmed"
]
}
}Request (Error)
POST /sign_in{
"email": "alfredo91707_jump8968@gmail.com",
"password": "12345678"
}Response
Status: 401 -- Unauthorized{
"errors": {
"email": [
"is unconfirmed"
]
}
}Sign In using Email and Password. The user must have confirmed their account through the confirmation email sent after /register. On successful authentication, the user is returned. The XSRF-TOKEN header is added to the response, which should be saved on the client, to be added in subsequent requests under the header X-XSRF-TOKEN. The response also sets two cookies, one with the access-token, and one with the refresh-token, which are secure and http-only, thus they are not accessible via javascript, and require no further action for the client in order to use them. The access-token cookie will automatically be sent to all subsequent requests, while the refresh-token cookie will only be sent to the /refresh path. The remember_me param should be either '0' for false, or '1' for true.
HTTP Request
POST http://example.com/v1/sign_in
Query Parameters
| Required | Parameter | Type | Desription |
|---|---|---|---|
| required | String | The User's Email | |
| required | password | String | The User's password |
| required | remember_me | Integer | Whether the userp will stay logged in after the browser closes. Accepted Values: '0' for false, '1' for true. Defaults to false. |
Errors
| Error Code | Meaning |
|---|---|
| 401 | Unauthorized -- Missing email/password, wrong email/password, invalid value for remember_me or unconfirmed account. see errors in response body. |
Me
Request
GET /meResponse
Status: 200 -- OK{
"user": {
"id": 5,
"first_name": "Alfredo227",
"last_name": "Jumpveryhigh235",
"email": "alfredo32353_jump75759@gmail.com",
"type": "Lecturer",
"provider": "email",
"avatar_url": "http://i.pravatar.cc/100",
"position": "Master of Parking",
"university": "University of Important Potato"
}
}Authenticate with the server after exiting the application. Returns the current_user in the response body. Due to the short expiration time of the access-token, requests to this endpoint will most likely be successful for a short period of time. If the request is not successful, the application should send a request to the /refresh route, in order to receive a new access-token.
HTTP Request
GET http://example.com/v1/me
Errors
| Error Code | Meaning |
|---|---|
| 401 | Unauthorized -- User Authentication failed. Either the X-XSRF-TOKEN is missing from the headers, or the access-token is missing, invalid or expired |
Me
Request
GET /meResponse
Status: 200 -- OK{
"user": {
"id": 5,
"first_name": "Alfredo227",
"last_name": "Jumpveryhigh235",
"email": "alfredo32353_jump75759@gmail.com",
"type": "Lecturer",
"provider": "email",
"avatar_url": "http://i.pravatar.cc/100",
"position": "Master of Parking",
"university": "University of Important Potato"
}
}Authenticate with the server after exiting the application. Returns the current_user in the response body. Due to the short expiration time of the access-token, requests to this endpoint will most likely be successful for a short period of time. If the request is not successful, the application should send a request to the /refresh route, in order to receive a new access-token.
HTTP Request
GET http://example.com/v1/me
Errors
| Error Code | Meaning |
|---|---|
| 401 | Unauthorized -- User Authentication failed. Either the X-XSRF-TOKEN is missing from the headers, or the access-token is missing, invalid or expired |
Refresh
Refresh the access-token of the user. Requires a refresh-token stored in a cookie. On successful validation of the refresh-token, the response sets two new access-token and refresh-token cookies, and contains a new XSRF-TOKEN header, to be saved by the client.
HTTP Request
POST http://example.com/v1/refresh
Errors
| Error Code | Meaning |
|---|---|
| 401 | Unauthorized -- Authentication Failed |
Sign Out
Request
POST /sign_outResponse
Status: 204 -- No Content{
""
}Sign out of the application. One has to be authenticated in order to sign out, meaning that the requrest has to have an access-token cookie, and an X-XSRF-TOKEN header. On successful authentication, the user's refresh-token is deleted from the database, as well as the access-token and refresh-token cookies.
HTTP Request
POST http://example.com/v1/sign_out
Errors
| Error Code | Meaning |
|---|---|
| 401 | Unauthorized -- Authentication Failed |
Reset Password
To reset your password, first do a POST to /request_reset_password. This will cause an email to be sent to your email. Follow the link in that email, which will lead you to the reset your password page. After completing the form, the form should be submitted to PATCH /reset_password, along with the reset_password_token that was in the link that brought the user to the page.
Reset Password - Send Reset Email
Request
POST /request_reset_password{
"email": "alfredo14088_jump87490@gmail.com"
}Response
Status: 204 -- No Content{
""
}Request (Error)
POST /request_reset_passwordResponse
Status: 422 -- Unprocessable Entity{
"errors": {
"email": [
"is invalid"
]
}
}Send a reset password email to the given email. The email will only be sent if it matches a user in the system. The sent email will contain a url for the user to visit, with a reset_password token.
HTTP Request
POST http://example.com/v1/request_reset_password
Query Parameters
| Required | Parameter | Type | Desription |
|---|---|---|---|
| required | String | The user's email that will be used to send the reset password email |
Errors
| Error Code | Meaning |
|---|---|
| 403 | Forbidden -- User was found, however they did not register with email/password, thus they have no password to reset. |
| 422 | Unprocessable Entity -- Email is invalid, or email failed to be sent |
Reset Password - Change Password
Request
PATCH /request_reset_password{
"password": "password1",
"password_confirmation": "password1",
"reset_password_token": "zGGizwfHy2dsGy37dy-N"
}Response
Status: 204 -- No Content{
""
}Request (Error)
PATCH /request_reset_password{
"password": "abcdefgh",
"password_confirmation": "abcdefgh"
}Response
Status: 400 -- Bad Request{
"errors": {
"reset_password_token": [
"can't be blank"
]
}
}Request (Error)
PATCH /request_reset_password{
"password": "abcdefgh",
"password_confirmation": "abcdefgh",
"reset_password_token": "randomsdfalkjfdljfsadljfdsaklfdsalk"
}Response
Status: 422 -- Unprocessable Entity{
"errors": {
"reset_password_token": [
"is invalid"
]
}
}To successfully reset a user's password, the user's reset_password_token needs to be present in the params. To get that, the client must extract it from the params of the request that brought the user to the 'reset your password form'.
HTTP Request
PATCH http://example.com/v1/reset_password
Query Parameters
| Required | Parameter | Type | Desription |
|---|---|---|---|
| required | reset_password_token | String | Part of the url that brought the user to the 'reset your password page' |
| required | password | String | The new Password |
| required | password_confirmation | String | Must be equal to the password |
Errors
| Error Code | Meaning |
|---|---|
| 400 | Bad Request -- The request is missing the reset_password_token param |
| 422 | Unprocessable Entity -- password_reset_token, password or password_confirmation is invalid |
Departments
‘Departments contain Units’
A Department has a name and a university attribute. A Unit belongs to a Department.
Attributes
| Parameter | Type | Description |
|---|---|---|
| name | string | The name of the Department. |
| university | string | The University that the Department belongs to |
Relationships

Update Department
Update Department
HTTP Request
PATCH http://example.com/v1/departments/:id
Query Parameters
| Required | Parameter | Type | Desription |
|---|---|---|---|
| required | id | Integer | The id of the Department to be updated |
| name | string | The name of the Department | |
| university | string | The name of the Department's university |
Errors
| Error Code | Meaning |
|---|---|
| 401 | Unauthorized -- Authentication Failed |
| 403 | Forbidden -- The current user is not a Lecturer. This endpoint is only available to Lecturers. |
| 422 | Unprocessable Entity -- Invalid Params. See response body for more info. |
Delete Department
Delete Department
HTTP Request
DELETE http://example.com/v1/departments/:id
Query Parameters
| Required | Parameter | Type | Desription |
|---|---|---|---|
| required | id | Integer | The id of the Department to be deleted |
Errors
| Error Code | Meaning |
|---|---|
| 401 | Unauthorized -- Authentication Failed |
| 403 | Forbidden -- The current user is not a Lecturer. This endpoint is only available to Lecturers. |
| 422 | Unprocessable Entity -- Invalid Params. See response body for more info. |
Feelings
Feelings are part of project evaluation. In each evaluation, the user has to the set the percentage that each of the available feelings represent their feelings about the project. Each feeling also has a value associated with it. Currently, feelings can have either values of either -1 (a negative feeling), and a 1 (a positive feeling). However, the value field accepts any integer, and it is possible to define different values for each feeling, allowing them to be processed in more complicated ways.
Attributes
| Parameter | Type | Description |
|---|---|---|
| id | Integer | The id of the Feeling that will be used when creating a new Project Evaluation |
| name | String | The name of the Feeling |
| value | Integer | The value associated with the feeling. It is either -1 (for negative) or 1 (for positive feelings). |
Get Available Feelings
Request
GET /feelingsResponse
Status: 200 -- OK{
"feelings": [
{
"id": 1,
"name": "Happy"
},
{
"id": 2,
"name": "Sad"
}
]
}Returns all available Feelings to use when creating the Project Evaluation Form
HTTP Request
GET http://example.com/v1/feelings
Errors
| Error Code | Meaning |
|---|---|
| 401 | Unauthorized -- Authentication Failed |
Form Templates
‘Saved Peer Assessment Forms for the Lecturer’
A FormTemplate contains a collection of questions that can be used by the Lecturer to create a new PaForm. Form Templates are created independently of the the PaForms, and can be selected in the PaForm creation process. Each Lecturer has their own collection of FormTemplates, and each one is identified by a name, specified by the Lecturer.
Attributes
| Parameter | Type | Description |
|---|---|---|
| name | String | The name that identifies the FormTemplate |
| lecturer_id | Integer | The id of the Lecturer that created the FormTemplate |
| questions | JSON | The questions of the form. See “Questions Format” below for explanation |
Questions Format
Questions are submitted and saved as a JSON array of JSON objects that contain the 'question_id’, the 'text’ of the question, and its 'type_id’, which corresponds to the id of one of the available QuestionTypes. Questions should be submitted in the following format:
questions: [ { text: 'Question?', type_id: 2 } ]
Example
{
"questions": [
{
"text": "Did this person work hard?",
"type_id": 2
},
{
"text": "Did they deliver the work in time?",
"type_id": 1
},
{
"text": "Die they exhbit leadership skills?",
"type_id": 2
}
]
}
The questions format will be validated, and input will be rejected if it does not follow the above example.
Get Form Templates
Request
GET /form_templatesResponse
Status: 200 -- OK{
"form_templates": [
{
"id": 1,
"name": "Sublimely Self-Righteous Ale Template",
"lecturer_id": 1,
"questions": [
{
"text": "At what age did you twig onto the fact Santa wasnt real?",
"type_id": 1,
"question_id": 1,
"question_type": {
"id": 1,
"question_type": "text",
"friendly_name": "name"
}
},
{
"text": "What horror fiction character scares you the most?",
"type_id": 1,
"question_id": 2,
"question_type": {
"id": 1,
"question_type": "text",
"friendly_name": "name"
}
},
{
"text": "If you were to join an emergency service which would it be?",
"type_id": 1,
"question_id": 3,
"question_type": {
"id": 1,
"question_type": "text",
"friendly_name": "name"
}
},
{
"text": "Could you ever hand milk a cow?",
"type_id": 1,
"question_id": 4,
"question_type": {
"id": 1,
"question_type": "text",
"friendly_name": "name"
}
},
{
"text": "What historical period would you like to live in if you could go back in time?",
"type_id": 1,
"question_id": 5,
"question_type": {
"id": 1,
"question_type": "text",
"friendly_name": "name"
}
}
]
},
{
"id": 2,
"name": "La Fin Du Monde Template",
"lecturer_id": 1,
"questions": [
{
"text": "What do you think the greatest invention has been?",
"type_id": 1,
"question_id": 1,
"question_type": {
"id": 1,
"question_type": "text",
"friendly_name": "name"
}
},
{
"text": "If you were a fashion designer, what style of clothing or accessories would you design?",
"type_id": 1,
"question_id": 2,
"question_type": {
"id": 1,
"question_type": "text",
"friendly_name": "name"
}
},
{
"text": "Could you ever hand milk a cow?",
"type_id": 1,
"question_id": 3,
"question_type": {
"id": 1,
"question_type": "text",
"friendly_name": "name"
}
},
{
"text": "Can you solve sudoko puzzles?",
"type_id": 1,
"question_id": 4,
"question_type": {
"id": 1,
"question_type": "text",
"friendly_name": "name"
}
},
{
"text": "If you were to join an emergency service which would it be?",
"type_id": 1,
"question_id": 5,
"question_type": {
"id": 1,
"question_type": "text",
"friendly_name": "name"
}
}
]
}
]
}Returns all the Form Templates associated with the current user.
HTTP Request
GET http://example.com/v1/form_templates
Errors
| Error Code | Meaning |
|---|---|
| 401 | Unauthorized -- Authentication Failed |
| 403 | Forbidden -- The current user is not a Lecturer. This endpoint is only available to Lecturers. |
Create Form Template
Request
POST /form_templates{
"name": "new name",
"questions": [
{
"text": "If you were to join an emergency service which would it be?",
"type_id": "5"
},
{
"text": "Have you ever been approached by someone who knew you but you couldn't remember them for the life of you?",
"type_id": "5"
},
{
"text": "Do you prefer Honey or Jam?",
"type_id": "5"
},
{
"text": "What do you think the greatest invention has been?",
"type_id": "5"
},
{
"text": "What do you typically have for breakfast?",
"type_id": "5"
}
]
}Response
Status: 201 -- Created{
"form_template": {
"id": 6,
"name": "new name",
"lecturer_id": 8,
"questions": [
{
"question_id": 1,
"text": "If you were to join an emergency service which would it be?",
"type_id": "5"
},
{
"question_id": 2,
"text": "Have you ever been approached by someone who knew you but you couldn't remember them for the life of you?",
"type_id": "5"
},
{
"question_id": 3,
"text": "Do you prefer Honey or Jam?",
"type_id": "5"
},
{
"question_id": 4,
"text": "What do you think the greatest invention has been?",
"type_id": "5"
},
{
"question_id": 5,
"text": "What do you typically have for breakfast?",
"type_id": "5"
}
]
}
}Create a new Form Template. The lecturer_id is automatically set to the current user's id.
HTTP Request
POST http://example.com/v1/form_templates
Query Parameters
| Required | Parameter | Type | Desription |
|---|---|---|---|
| required | name | String | The name that identifies the FormTemplate |
| required | questions | JSON | The questions of the form. See 'Questions Format' section for information about the format |
Errors
| Error Code | Meaning |
|---|---|
| 401 | Unauthorized -- Authentication Failed |
| 403 | Forbidden -- The current user is not a Lecturer. This endpoint is only available to Lecturers. |
| 422 | Unprocessable Entity -- Invalid params. Start Date must be sometime AFTER the current time, and deadline must be AFTER start_date. See response body. |
Update Form Template
Request
PATCH /form_templates/:id{
"name": "new name",
"questions": [
{
"text": "Can you solve sudoko puzzles?",
"type_id": "2"
},
{
"text": "Have you ever been approached by someone who knew you but you couldn't remember them for the life of you?",
"type_id": "2"
},
{
"text": "What historical period would you like to live in if you could go back in time?",
"type_id": "2"
},
{
"text": "Whats your favourite alcoholic drink beginning with the letter V?",
"type_id": "2"
},
{
"text": "What are cooler? Dinosaurs or Dragons?",
"type_id": "2"
}
],
"id": "3"
}Response
Status: 200 -- OK{
"form_template": {
"id": 3,
"name": "new name",
"lecturer_id": 4,
"questions": [
{
"question_id": 1,
"text": "Can you solve sudoko puzzles?",
"type_id": "2"
},
{
"question_id": 2,
"text": "Have you ever been approached by someone who knew you but you couldn't remember them for the life of you?",
"type_id": "2"
},
{
"question_id": 3,
"text": "What historical period would you like to live in if you could go back in time?",
"type_id": "2"
},
{
"question_id": 4,
"text": "Whats your favourite alcoholic drink beginning with the letter V?",
"type_id": "2"
},
{
"question_id": 5,
"text": "What are cooler? Dinosaurs or Dragons?",
"type_id": "2"
}
]
}
}Update a Form Template.
HTTP Request
PATCH http://example.com/v1/form_templates/:id
Query Parameters
| Required | Parameter | Type | Desription |
|---|---|---|---|
| required | id | Integer | The id of the Form Template that will be updated. |
| name | String | The name of the Form Template that will be updated. | |
| required | questions | JSON | The questions of the form. See 'Questions Format' section for information about the format |
Errors
| Error Code | Meaning |
|---|---|
| 401 | Unauthorized -- Authentication Failed |
| 403 | Forbidden -- The current user is not a Lecturer. This endpoint is only available to Lecturers. |
| 403 | Forbidden -- The current user is not associated with this resource |
| 422 | Unprocessable Entity -- Invalid Params. See response body for more info. |
Delete Form Template
Request
PATCH /form_templates/:id{
"id": "7"
}Response
Status: 204 -- No Content{
""
}Delete a Form Template. It must belong to the current user.
HTTP Request
DELETE http://example.com/v1/assignments/:id
Query Parameters
| Required | Parameter | Type | Desription |
|---|---|---|---|
| required | id | Integer | The id of the Form Template to be deleted. |
Errors
| Error Code | Meaning |
|---|---|
| 401 | Unauthorized -- Authentication Failed |
| 403 | Forbidden -- The current user is not a Lecturer. This endpoint is only available to Lecturers. |
| 403 | Forbidden -- The current user is not associated with this resource |
Game Settings
‘Settings for the points of the game’
An Assignment contains one GameSetting relation with lecturer-created settings abou the game. The lecturer descides the amount of points that the students earn for various actions. These settings apply to all Projects under the same Assignment. There are default values set by the system, which can be customized or freely by the Lecturer.
Attributes
| Parameter | Type | Description |
|---|---|---|
| points_log | integer | Points earned for submitting a log. |
| points_log_first_of_day | integer | Points earned for submitting the first log of the day. |
| points_log_first_of_team | integer | Points earned for submitting a log before the rest of the team. |
| points_log_first_of_assignment | integer | Points earned for submitting a log before every other student in the all the Projects of the Assignment |
| points_peer_assessment | integer | Points earned for submitting a Peer Assessment |
| points_peer_assessment_first_of_team | integer | Points earned for submitting the Peer Assessment before everyone on the team. |
| points_peer_assessment_first_of_assignment | integer | Points earned for submitting the Peer Assessment before every other student in all the Projects of the Assignment |
| points_project_evaluation | integer | Points earned for submitting a Project Evaluation |
| points_project_evaluation_first_of_team | integer | Points earned for submitting a Project Evaluation before the rest of the Team. |
| points_project_evaluation_first_of_assignment | integer | Points earned for submitting a Project Evaluation before every other student in the all the Projects of the Assignment |
| max_logs_per_day | integer | The maximum number of logs that a student will get points for submitting in a day. For each log submitted the student receives less points, and after reaching this limit they stop receiving points for that day. It gets reset every 24 hours. |
Get Game Setting
Request
GET /assignments/1/game_settings{
"assignment_id": "1"
}Response
Status: 200 -- OK{
"game_settings": {
"id": 1,
"assignment_id": 1,
"points_log": 10,
"points_log_first_of_day": 10,
"points_peer_assessment": 10,
"points_peer_assessment_first_of_team": 10,
"points_project_evaluation": 10,
"points_project_evaluation_first_of_team": 10,
"points_project_evaluation_submitted_first_day": 10,
"points_peer_assessment_submitted_first_day": 10,
"max_logs_per_day": 3
}
}Update the values of the project settings for an Assignment
HTTP Request
GET http://example.com/v1/assignments/:assignment_id/game_settings
Query Parameters
| Required | Parameter | Type | Desription |
|---|---|---|---|
| required | assignment_id | Integer | The id of the Assignment that the settings belong to |
Errors
| Error Code | Meaning |
|---|---|
| 401 | Unauthorized -- Authentication Failed |
| 403 | Forbidden -- The current user is not associated with this resource |
| 403 | Forbidden -- The Assignment does not exist in the database |
| 403 | Forbidden -- The current user is not a Lecturer. This endpoint is only available to Lecturers. |
| 422 | Unprocessable Entity -- Invalid Params. See response body for more info. |
Create Game Setting
Request
POST /assignments/4/game_settings{
"assignment_id": "4"
}Response
Status: 201 -- Created{
"game_settings": {
"id": 2,
"assignment_id": 4,
"points_log": 50,
"points_log_first_of_day": 0,
"points_peer_assessment": 50,
"points_peer_assessment_first_of_team": 5,
"points_project_evaluation": 50,
"points_project_evaluation_first_of_team": 5,
"points_project_evaluation_submitted_first_day": 20,
"points_peer_assessment_submitted_first_day": 20,
"max_logs_per_day": 3
}
}Request
POST /assignments/5/game_settings{
"max_logs_per_day": "3",
"points_log": "10",
"points_log_first_of_day": "10",
"points_peer_assessment": "10",
"points_peer_assessment_first_of_team": "10",
"points_peer_assessment_submitted_first_day": "10",
"points_project_evaluation": "10",
"points_project_evaluation_first_of_team": "10",
"points_project_evaluation_submitted_first_day": "10",
"assignment_id": "5"
}Response
Status: 201 -- Created{
"game_settings": {
"id": 3,
"assignment_id": 5,
"points_log": 10,
"points_log_first_of_day": 10,
"points_peer_assessment": 10,
"points_peer_assessment_first_of_team": 10,
"points_project_evaluation": 10,
"points_project_evaluation_first_of_team": 10,
"points_project_evaluation_submitted_first_day": 10,
"points_peer_assessment_submitted_first_day": 10,
"max_logs_per_day": 3
}
}Example: Error: Parameter is not a number
Request (Error)
POST /assignments/6/game_settings{
"max_logs_per_day": "3",
"points_log": "wrong",
"points_log_first_of_day": "10",
"points_peer_assessment": "10",
"points_peer_assessment_first_of_team": "10",
"points_peer_assessment_submitted_first_day": "10",
"points_project_evaluation": "10",
"points_project_evaluation_first_of_team": "10",
"points_project_evaluation_submitted_first_day": "10",
"assignment_id": "6"
}Response
Status: 422 -- Unprocessable Entity{
"errors": {
"points_log": [
"is not a number"
]
}
}Creates a new Game Setting for an Assignment. Parameters that are not provided will be replaced with the default values.
HTTP Request
POST http://example.com/v1/assignments/:assignment_id/game_settings
Query Parameters
| Required | Parameter | Type | Desription |
|---|---|---|---|
| required | assignment_id | Integer | The id of the Assignment that the settings belong to |
| points_log | integer | Points earned for submitting a log. | |
| points_log_first_of_day | integer | Points earned for submitting the first log of the day. | |
| points_log_first_of_team | integer | Points earned for submitting a log before the rest of the team. | |
| points_log_first_of_assignment | integer | Points earned for submitting a log before every other student in the all the Projects of the Assignment | |
| points_peer_assessment | integer | Points earned for submitting a Peer Assessment | |
| points_peer_assessment_first_of_team | integer | Points earned for submitting the Peer Assessment before everyone on the team. | |
| points_peer_assessment_first_of_assignment | integer | Points earned for submitting the Peer Assessment before every other student in all the Projects of the Assignment | |
| points_project_evaluation | integer | Points earned for submitting a Project Evaluation | |
| points_project_evaluation_first_of_team | integer | Points earned for submitting a Project Evaluation before the rest of the Team. | |
| points_project_evaluation_first_of_assignment | integer | Points earned for submitting a Project Evaluation before every other student in the all the Projects of the Assignment | |
| max_logs_per_day | integer | The maximum number of logs that a student is allowed to submit in one day. Defaults to 3. |
Errors
| Error Code | Meaning |
|---|---|
| 401 | Unauthorized -- Authentication Failed |
| 403 | Forbidden -- The current user is not a Lecturer. This endpoint is only available to Lecturers. |
| 403 | Forbidden -- The current user is not associated with this resource |
| 403 | Forbidden -- The Assignment already has GameSetting. Try 'Update Game Setting'. |
| 422 | Unprocessable Entity -- One of the points is not an integer. |
Update Game Setting
Request
PATCH /assignments/1/game_settings{
"max_logs_per_day": "3",
"points_log": "90",
"points_log_first_of_day": "10",
"points_peer_assessment": "10",
"points_peer_assessment_first_of_team": "10",
"points_peer_assessment_submitted_first_day": "10",
"points_project_evaluation": "10",
"points_project_evaluation_first_of_team": "10",
"points_project_evaluation_submitted_first_day": "10",
"assignment_id": "1"
}Response
Status: 200 -- OK{
"game_settings": {
"id": 1,
"assignment_id": 1,
"points_log": 90,
"points_log_first_of_day": 10,
"points_peer_assessment": 10,
"points_peer_assessment_first_of_team": 10,
"points_project_evaluation": 10,
"points_project_evaluation_first_of_team": 10,
"points_project_evaluation_submitted_first_day": 10,
"points_peer_assessment_submitted_first_day": 10,
"max_logs_per_day": 3
}
}Update the values of the project settings for an Assignment
HTTP Request
PATCH http://example.com/v1/assignments/:assignment_id/game_settings
Query Parameters
| Required | Parameter | Type | Desription |
|---|---|---|---|
| required | assignment_id | Integer | The id of the Assignment that the settings belong to |
| points_log | integer | Points earned for submitting a log. | |
| points_log_first_of_day | integer | Points earned for submitting the first log of the day. | |
| points_log_first_of_team | integer | Points earned for submitting a log before the rest of the team. | |
| points_log_first_of_assignment | integer | Points earned for submitting a log before every other student in the all the Projects of the Assignment | |
| points_peer_assessment | integer | Points earned for submitting a Peer Assessment | |
| points_peer_assessment_first_of_team | integer | Points earned for submitting the Peer Assessment before everyone on the team. | |
| points_peer_assessment_first_of_assignment | integer | Points earned for submitting the Peer Assessment before every other student in all the Projects of the Assignment | |
| points_project_evaluation | integer | Points earned for submitting a Project Evaluation | |
| points_project_evaluation_first_of_team | integer | Points earned for submitting a Project Evaluation before the rest of the Team. | |
| points_project_evaluation_first_of_assignment | integer | Points earned for submitting a Project Evaluation before every other student in the all the Projects of the Assignment | |
| max_logs_per_day | integer | The maximum number of logs that a student is allowed to submit in one day. Defaults to 3. |
Errors
| Error Code | Meaning |
|---|---|
| 401 | Unauthorized -- Authentication Failed |
| 403 | Forbidden -- The current user is not a Lecturer. This endpoint is only available to Lecturers. |
| 403 | Forbidden -- The current user is not associated with this resource |
| 422 | Unprocessable Entity -- This assignment does not have game settings. First create them at POST /assignments/:assignment_id/game_settings |
| 422 | Unprocessable Entity -- One of the points is not an integer. |
| 422 | Unprocessable Entity -- Invalid Params. See response body for more info. |
Iterations
‘An Assignment may have one or more Iterations’
Each Assignment can have many iterations which are connected with a form. A Lecturer creates Iterations for an Assignment, and Studens must submit peer evaluation forms for each Iteration. Each Iteration has its own PAForm and Project Evaluations.
Attributes
| Parameter | Type | Description |
|---|---|---|
| name | string | The name of the Unit. |
| start_date | Date | The date that the Iteration starts. It cannot be before the start_date of the Assignment. |
| deadline | Date | The date that the Iteration ends, and the deadline for submitting the PAForm and Project Evaluations. It cannot be after the end_date of the Assignment. |
| assignment_id | Integer | The id of the Iteration that the Iteration belongs to |
Relationships

Get Assignment Iterations
Request
GET /iterations{
"assignment_id": "2"
}Response
Status: 200 -- OK{
"iterations": [
{
"id": 2,
"name": "Implementation",
"start_date": "2017-05-06T00:00:00.000Z",
"deadline": "2017-11-11T00:00:00.000Z",
"assignment_id": 2
},
{
"id": 3,
"name": "Testing",
"start_date": "2017-05-06T00:00:00.000Z",
"deadline": "2017-11-11T00:00:00.000Z",
"assignment_id": 2
}
]
}Returns all Iterations for a specific Assignment. Needs assignment_id in the params.
HTTP Request
GET http://example.com/v1/iterations
Query Parameters
| Required | Parameter | Type | Desription |
|---|---|---|---|
| required | assignment_id | Integer | The Assignment for which the Iteration will be returned |
Errors
| Error Code | Meaning |
|---|---|
| 400 | Bad Request -- assignment_id is missing from the params |
| 401 | Unauthorized -- Authentication Failed |
Get Assignment Iterations
Request
GET /iterations{
"assignment_id": "2"
}Response
Status: 200 -- OK{
"iterations": [
{
"id": 2,
"name": "Implementation",
"start_date": "2017-05-06T00:00:00.000Z",
"deadline": "2017-11-11T00:00:00.000Z",
"assignment_id": 2
},
{
"id": 3,
"name": "Testing",
"start_date": "2017-05-06T00:00:00.000Z",
"deadline": "2017-11-11T00:00:00.000Z",
"assignment_id": 2
}
]
}Returns all Iterations for a specific Assignment. Needs assignment_id in the params.
HTTP Request
GET http://example.com/v1/iterations
Query Parameters
| Required | Parameter | Type | Desription |
|---|---|---|---|
| required | assignment_id | Integer | The Assignment for which the Iteration will be returned |
Errors
| Error Code | Meaning |
|---|---|
| 400 | Bad Request -- assignment_id is missing from the params |
| 401 | Unauthorized -- Authentication Failed |
Get Specific Iteration
Request
GET /iterations/2{
"id": "2"
}Response
Status: 200 -- OK{
"iteration": {
"id": 2,
"name": "Implementation",
"start_date": "2017-05-06T00:00:00.000Z",
"deadline": "2017-11-11T00:00:00.000Z",
"assignment_id": 2
}
}Returns a specific iteration
HTTP Request
GET http://example.com/v1/iterations/:id
Query Parameters
| Required | Parameter | Type | Desription |
|---|---|---|---|
| required | id | Integer | The id of the Iteration that will be returned |
Errors
| Error Code | Meaning |
|---|---|
| 401 | Unauthorized -- Authentication Failed |
| 403 | Forbidden -- The current user is not associated with this resource |
Get Specific Iteration
Request
GET /iterations/2{
"id": "2"
}Response
Status: 200 -- OK{
"iteration": {
"id": 2,
"name": "Implementation",
"start_date": "2017-05-06T00:00:00.000Z",
"deadline": "2017-11-11T00:00:00.000Z",
"assignment_id": 2
}
}Returns a specific iteration
HTTP Request
GET http://example.com/v1/iterations/:id
Query Parameters
| Required | Parameter | Type | Desription |
|---|---|---|---|
| required | id | Integer | The id of the Iteration that will be returned |
Errors
| Error Code | Meaning |
|---|---|
| 401 | Unauthorized -- Authentication Failed |
| 403 | Forbidden -- The current user is not associated with this resource |
Create Iteration for Assignment
Request
POST /iterations{
"assignment_id": "1",
"deadline": "2017-08-06T01:42:15+03:00",
"name": "name",
"start_date": "2017-05-13T01:42:15+03:00"
}Response
Status: 201 -- Created{
"iteration": {
"id": 4,
"name": "name",
"start_date": "2017-05-12T22:42:15.000Z",
"deadline": "2017-08-05T22:42:15.000Z",
"assignment_id": 1
}
}Example: Create Iteration with PaForm
Request
POST /iterations{
"assignment_id": "1",
"deadline": "2017-08-06T01:42:15+03:00",
"name": "name",
"pa_form_attributes": {
"end_offset": "432000",
"questions": [
{
"text": "At what age did you twig onto the fact Santa wasnt real?",
"type_id": "3"
},
{
"text": "Can you play poker?",
"type_id": "3"
},
{
"text": "What are cooler? Dinosaurs or Dragons?",
"type_id": "3"
},
{
"text": "If you had friends round what DVDs would you have to watch?",
"type_id": "3"
},
{
"text": "Whats your favourite alcoholic drink beginning with the letter V?",
"type_id": "3"
}
],
"start_offset": "172800"
},
"start_date": "2017-05-13T01:42:15+03:00"
}Response
Status: 201 -- Created{
"iteration": {
"id": 5,
"name": "name",
"start_date": "2017-05-12T22:42:15.000Z",
"deadline": "2017-08-05T22:42:15.000Z",
"assignment_id": 1
}
}Create a new Iteration for an Assignment. This endpoint can also receive attributes and create the PaForm of the Iteration. The Iteration duration must fall between the start_date and end_date of the associated Assignment.
HTTP Request
POST http://example.com/v1/iterations
Query Parameters
| Required | Parameter | Type | Desription |
|---|---|---|---|
| required | assignment_id | Integer | The assignment that the iteration belongs to |
| required | name | String | The name of the project |
| required | start_date | String | The date that the Iteration starts |
| required | deadline | String | The date that the iteration ends |
pa_form_attributes
Query Parameters
| Required | Parameter | Type | Desription |
|---|---|---|---|
| required | iteration_id | Integer | The id of the Iteration that the PA Form belongs to |
| required | start_date | DateTime | The date from which the form is available to the Students for completion. |
| required | deadline | DateTime | The deadline after which the form will not be able to be completed by the Students. In Unix Time. |
| required | questions | JSON | The questions of the form. See 'Questions Format' section for information about the format |
Errors
| Error Code | Meaning |
|---|---|
| 401 | Unauthorized -- Authentication Failed |
| 403 | Forbidden -- The current user is not a Lecturer. This endpoint is only available to Lecturers. |
| 403 | Forbidden -- The current user is not associated with this resource |
| 422 | Unprocessable Entity -- Invalid params. Start Date must be sometime AFTER the start_date of the Assignment, and deadline must be BEFORE end_date of the Assignment. See response body. |
Update Iteration
Request
PATCH /projects/2{
"name": "different",
"id": "2"
}Response
Status: 200 -- OK{
"iteration": {
"id": 2,
"name": "different",
"start_date": "2017-05-06T00:00:00.000Z",
"deadline": "2017-11-11T00:00:00.000Z",
"assignment_id": 2
}
}Update Iteration
HTTP Request
PATCH http://example.com/v1/iterations/:id
Query Parameters
| Required | Parameter | Type | Desription |
|---|---|---|---|
| required | id | Integer | The id of the Iteration to be updated |
| name | String | The name of the project | |
| start_date | String | The date that the Iteration starts | |
| deadline | String | The date that the iteration ends |
Errors
| Error Code | Meaning |
|---|---|
| 401 | Unauthorized -- Authentication Failed |
| 403 | Forbidden -- The current user is not a Lecturer. This endpoint is only available to Lecturers. |
| 403 | Forbidden -- The current user is not associated with this resource |
| 422 | Unprocessable Entity -- Invalid params. Start Date must be sometime AFTER the current time, and deadline must be AFTER start_date. See response body. |
Delete Iteration
Delete Iteration
HTTP Request
DELETE http://example.com/v1/iterations/:id
Query Parameters
| Required | Parameter | Type | Desription |
|---|---|---|---|
| required | id | Integer | The id of the Iteration to be deleted |
Errors
| Error Code | Meaning |
|---|---|
| 401 | Unauthorized -- Authentication Failed |
| 403 | Forbidden -- The current user is not a Lecturer. This endpoint is only available to Lecturers. |
| 403 | Forbidden -- The current user is not associated with this resource |
| 422 | Unprocessable Entity -- Invalid Params. See response body for more info. |
Logs
‘A Student logs their activity during the Project’
Students must log their activity regularly for a Project, in order to prove that they are working on the Project. The logs can influence a Project’s health.
Attributes
| Parameter | Type | Description |
|---|---|---|
| date_worked | Integer | The date that the Student did the work. Should an Integer in Unix Time. |
| date_submitted | Integer | The date that the submission was made. It is autocompleted by the System in order to assure its integrity. Should an Integer in Unix Time. |
| time_worked | Integer | The time that the Student spent working on the date_worked. Should an Integer in Unix Time. |
| stage | string | The stage of the Project that the user was working on. Could be 'Analysis’, 'Design’, 'Implementation’ or any other arbitrary stage. |
| text | string | Free text that elaborates on the work done. |
Relationships

Get Student's logs for Project
Request
GET /projects/12/logs?student_id=38{
"student_id": "38",
"id": "1"
}Response
Status: 200 -- OK{
"logs": [
{
"text": "Worked on database and use cases",
"stage": "Analysis",
"date_worked": "1493937737",
"time_worked": "36000",
"date_submitted": "1494024137"
},
{
"text": "Worked on database and use cases",
"stage": "Analysis",
"date_worked": "1493937737",
"time_worked": "36000",
"date_submitted": "1494024137"
}
]
}Get all the logs for a specific Student, in a Specific Project
HTTP Request
GET http://example.com/v1/projects/:id/logs
Query Parameters
| Required | Parameter | Type | Desription |
|---|---|---|---|
| required | id | Integer | The id of the project, for which the logs will be returned |
| required | student_id | Integer | The id of the student, for which the logs will be returned |
Errors
| Error Code | Meaning |
|---|---|
| 401 | Unauthorized -- Authentication Failed |
| 403 | Forbidden -- The current user is not a Lecturer. This endpoint is only available to Lecturers. |
| 403 | Forbidden -- The id does not belong to any project associated with the current user |
| 422 | Unprocessable Entity -- The student_id does not match any Student in the Project |
Get Logs for Project
Request
GET /projects/12/logs{
"id": "1"
}Response
Status: 200 -- OK{
"logs": [
{
"text": "Worked on database and use cases",
"stage": "Analysis",
"date_worked": "1493937737",
"time_worked": "36000",
"date_submitted": "1494024137"
},
{
"text": "Worked on database and use cases",
"stage": "Analysis",
"date_worked": "1493937737",
"time_worked": "36000",
"date_submitted": "1494024137"
}
]
}Get all of the completed Logs for a specific Project.
HTTP Request
GET http://example.com/v1/projects/:id/logs
Query Parameters
| Required | Parameter | Type | Desription |
|---|---|---|---|
| required | id | Integer | The Logs will be returned for this Project |
Errors
| Error Code | Meaning |
|---|---|
| 401 | Unauthorized -- Authentication Failed |
| 403 | Forbidden -- The current user is not a Student. This endpoint is only available to Students. |
| 403 | Forbidden -- The current user is not associated with this resource |
New Log Entry
Request
POST /projects/12/logs{
"date_submitted": "1494024137",
"date_worked": "1493937737",
"stage": "Analysis",
"text": "Worked on database and use cases",
"time_worked": "36000",
"id": "1"
}Response
Status: 201 -- Created{
"log_entry": {
"date_worked": "1493937737",
"time_worked": "36000",
"date_submitted": "1494024137",
"stage": "Analysis",
"text": "Worked on database and use cases"
},
"points": {
"points_earned": 7,
"new_total": 7,
"detailed": {
"log": [
{
"points": 7,
"reason_id": 3
}
]
}
}
}Request (Error)
POST /projects/12/logs{
"date_worked": "1493937737",
"stage": "Analysis",
"text": "Worked on database and use cases",
"id": "1"
}Response
Status: 422 -- Unprocessable Entity{
"errors": {
"log_entry": [
"parameter is missing from new entry. Keys should be date_worked, time_worked, stage, text."
]
}
}Create a new Log entry for a Project. The current time will be saved as `date_submitted` by the server. A Student can not update a Log after they have submitted it.
HTTP Request
POST http://example.com/v1/projects/:id/logs
Query Parameters
| Required | Parameter | Type | Desription |
|---|---|---|---|
| required | id | Integer | The id of the Project that the log will be for |
| required | date_worked | Integer | The date that the Student did the work. Should be in Unix Time. |
| required | time_worked | Integer | The time that the Student spent working on the project. Should be in Unix Time. |
| required | stage | String | The stage of the Project that the user was working on. Could be 'Analysis', 'Design', 'Implementation' or any other arbitrary stage. |
| required | text | String | Free text that elaborates on the work done. |
Errors
| Error Code | Meaning |
|---|---|
| 401 | Unauthorized -- Authentication Failed |
| 403 | Forbidden -- The current user is not a Student. This endpoint is only available to Students. |
| 403 | Forbidden -- The current user is not associated with this resource |
| 422 | Unprocessable Entity -- Invalid Params. See response body for more info. |
PA Forms
‘PA Forms (Peer Assessment Forms) are complted by Students for other Students’
A PA Form is created by the Lecturer for each Iteration. Students have to assess their teammates with this form for every Iteration of the Project. After a Lecturer creates a new PaForm, the system saves the Questions used, to enable the Lecturer to reuse them in future forms. The system automatically checks if a Question has already been saved before creating a new record.
Attributes
| Parameter | Type | Description |
|---|---|---|
| iteration_id | Integer | The id of the Iteration that the PA Form belongs to |
| start_date | Integer | The id of the Student that was assessed |
| end_date | Integer | The id of the PAForm that was completed in the assessment |
| questions | JSON | The questions of the form. See “Questions Format” below for explanation |
Questions Format
Questions are submitted and saved as a JSON array of JSON objects that contain the 'question_id’, the 'text’ of the question, and its 'type_id’, which corresponds to the id of one of the available QuestionTypes. Questions should be submitted in the following format:
questions: [ { text: 'Question?', type_id: 2 } ]
Example
{
"questions": [
{
"text": "Did this person work hard?",
"type_id": 2
},
{
"text": "Did they deliver the work in time?",
"type_id": 1
},
{
"text": "Die they exhbit leadership skills?",
"type_id": 2
}
]
}
The questions format will be validated, and input will be rejected if it does not follow the above example.
Relationships

Create new PA Form
Request
POST /pa_forms{
"deadline": "2017-09-29 00:00:00 UTC",
"iteration_id": "1",
"questions": [
{
"text": "Who is it?",
"type_id": "4"
},
{
"text": "Human?",
"type_id": "4"
},
{
"text": "Hello?",
"type_id": "3"
},
{
"text": "Favorite Power Ranger?",
"type_id": "4"
}
],
"start_date": "2017-09-27 00:00:00 UTC"
}Response
Status: 201 -- Created{
"pa_form": {
"id": 3,
"iteration_id": 1,
"questions": [
{
"question_id": 1,
"text": "Who is it?",
"type_id": "4"
},
{
"question_id": 2,
"text": "Human?",
"type_id": "4"
},
{
"question_id": 3,
"text": "Hello?",
"type_id": "3"
},
{
"question_id": 4,
"text": "Favorite Power Ranger?",
"type_id": "4"
}
],
"start_date": "2017-09-27T03:00:00.000+03:00",
"deadline": "2017-09-29T03:00:00.000+03:00"
}
}Request (Error)
POST /pa_forms{
"iteration_id": "1",
"questions": "Who is it?"
}Response
Status: 422 -- Unprocessable Entity{
"errors": {
"questions": [
"can't be blank"
],
"start_offset": [
"can't be blank"
],
"end_offset": [
"can't be blank"
],
"deadline": [
"can't be before the start_date"
]
}
}Create a new PAForm for an Assignment
HTTP Request
POST http://example.com/v1/pa_forms
Query Parameters
| Required | Parameter | Type | Desription |
|---|---|---|---|
| required | iteration_id | Integer | The id of the Iteration that the PA Form belongs to |
| required | start_date | DateTime | The date from which the form is available to the Students for completion. |
| required | deadline | DateTime | The deadline after which the form will not be able to be completed by the Students. In Unix Time. |
| required | questions | JSON | The questions of the form. See 'Questions Format' section for information about the format |
Errors
| Error Code | Meaning |
|---|---|
| 401 | Unauthorized -- Authentication Failed |
| 403 | Forbidden -- The current user is not a Lecturer. This endpoint is only available to Lecturers. |
| 403 | Forbidden -- The iteration_id does not belong to a project associated with current_user |
| 422 | Unprocessable Entity -- Invalid Params. See response body for more info. |
Create same PA Form for all Iterations
Request
POST /assignments/1/pa_forms{
"end_offset": "259200",
"questions": [
{
"text": "Who is it?",
"type_id": "8"
},
{
"text": "Human?",
"type_id": "8"
},
{
"text": "Hello?",
"type_id": "7"
},
{
"text": "Favorite Power Ranger?",
"type_id": "8"
}
],
"start_offset": "86400",
"assignment_id": "4"
}Response
Status: 201 -- Created{
"pa_forms": [
{
"id": 5,
"iteration_id": 4,
"questions": [
{
"question_id": 1,
"text": "Who is it?",
"type_id": "8"
},
{
"question_id": 2,
"text": "Human?",
"type_id": "8"
},
{
"question_id": 3,
"text": "Hello?",
"type_id": "7"
},
{
"question_id": 4,
"text": "Favorite Power Ranger?",
"type_id": "8"
}
],
"start_date": "2017-09-05T03:00:00.000+03:00",
"deadline": "2017-09-07T03:00:00.000+03:00"
},
{
"id": 6,
"iteration_id": 5,
"questions": [
{
"question_id": 1,
"text": "Who is it?",
"type_id": "8"
},
{
"question_id": 2,
"text": "Human?",
"type_id": "8"
},
{
"question_id": 3,
"text": "Hello?",
"type_id": "7"
},
{
"question_id": 4,
"text": "Favorite Power Ranger?",
"type_id": "8"
}
],
"start_date": "2017-09-05T03:00:00.000+03:00",
"deadline": "2017-09-07T03:00:00.000+03:00"
}
]
}Creates the same PaForm for each Iteration of an Assignment. The Assignment needs to contain at least one Iteration, and no Iteration must already have a PaForm. The dates must also be a start and end offset from the deadline of the Iteration, since the start and deadline of a PaForm depends on the start and end of an Iteration.
Returns the created PaForms.
HTTP Request
POST http://example.com/v1/assignments/:assignment_id/pa_forms
Query Parameters
| Required | Parameter | Type | Desription |
|---|---|---|---|
| required | assignment_id | Integer | The id of the Assignment. |
| required | start_offset | Integer | The time that must pass after the end of an Iteration, before the pa_forms can be sent. In Unix Time. |
| required | end_offset | Integer | The time that must pass after the end of an Iteration, before the pa_forms can be sent. In Unix Time. |
| required | questions | JSON | The questions of the form. See 'Questions Format' section for information about the format |
Errors
| Error Code | Meaning |
|---|---|
| 401 | Unauthorized -- Authentication Failed |
| 403 | Forbidden -- The current user is not a Lecturer. This endpoint is only available to Lecturers. |
| 403 | Forbidden -- The assignment_id does not belong to an Assignment associated with current_user |
| 422 | Unprocessable Entity -- This assignment has no Iterations. |
| 422 | Unprocessable Entity -- An Iteration in this Assignment already contains a PaForm. |
| 422 | Unprocessable Entity -- Invalid Params. See response body for more info. |
Get Active PA Forms
Request
GET /pa_formsResponse
Status: 200 -- OK{
"pa_forms": [
{
"id": 14,
"iteration_id": 17,
"questions": [
{
"text": "Do you collect anything?",
"type_id": 21,
"question_id": 1,
"question_type": {
"id": 21,
"question_type": "text",
"friendly_name": "name"
}
},
{
"text": "Have you ever been approached by someone who knew you but you couldn't remember them for the life of you?",
"type_id": 21,
"question_id": 2,
"question_type": {
"id": 21,
"question_type": "text",
"friendly_name": "name"
}
},
{
"text": "Have you ever been in a helicopter?",
"type_id": 21,
"question_id": 3,
"question_type": {
"id": 21,
"question_type": "text",
"friendly_name": "name"
}
},
{
"text": "What horror fiction character scares you the most?",
"type_id": 21,
"question_id": 4,
"question_type": {
"id": 21,
"question_type": "text",
"friendly_name": "name"
}
},
{
"text": "Whats your favourite precious stone?",
"type_id": 21,
"question_id": 5,
"question_type": {
"id": 21,
"question_type": "text",
"friendly_name": "name"
}
}
],
"start_date": "2017-05-13T01:42:19.000+03:00",
"deadline": "2017-05-16T01:42:19.000+03:00",
"project_id": 4
}
]
}Request
GET /pa_formsResponse
Status: 200 -- OK{
"pa_forms": [
{
"id": 25,
"iteration_id": 27,
"questions": [
{
"text": "Have you ever owned a slinky?",
"type_id": 26,
"question_id": 1,
"question_type": {
"id": 26,
"question_type": "text",
"friendly_name": "name"
}
},
{
"text": "Can you solve sudoko puzzles?",
"type_id": 26,
"question_id": 2,
"question_type": {
"id": 26,
"question_type": "text",
"friendly_name": "name"
}
},
{
"text": "What are cooler? Dinosaurs or Dragons?",
"type_id": 26,
"question_id": 3,
"question_type": {
"id": 26,
"question_type": "text",
"friendly_name": "name"
}
},
{
"text": "What do you like on your toast?",
"type_id": 26,
"question_id": 4,
"question_type": {
"id": 26,
"question_type": "text",
"friendly_name": "name"
}
},
{
"text": "What historical period would you like to live in if you could go back in time?",
"type_id": 26,
"question_id": 5,
"question_type": {
"id": 26,
"question_type": "text",
"friendly_name": "name"
}
}
],
"start_date": "2017-05-13T01:42:19.000+03:00",
"deadline": "2017-05-16T01:42:19.000+03:00",
"project_id": 9
},
{
"id": 26,
"iteration_id": 28,
"questions": [
{
"text": "If you were a member of the spice girls, what would your spice handle be?",
"type_id": 26,
"question_id": 1,
"question_type": {
"id": 26,
"question_type": "text",
"friendly_name": "name"
}
},
{
"text": "Whats your favourite precious stone?",
"type_id": 26,
"question_id": 2,
"question_type": {
"id": 26,
"question_type": "text",
"friendly_name": "name"
}
},
{
"text": "What are cooler? Dinosaurs or Dragons?",
"type_id": 26,
"question_id": 3,
"question_type": {
"id": 26,
"question_type": "text",
"friendly_name": "name"
}
},
{
"text": "Whats your favourite alcoholic drink beginning with the letter V?",
"type_id": 26,
"question_id": 4,
"question_type": {
"id": 26,
"question_type": "text",
"friendly_name": "name"
}
},
{
"text": "Have you ever tossed your own pancake?",
"type_id": 26,
"question_id": 5,
"question_type": {
"id": 26,
"question_type": "text",
"friendly_name": "name"
}
}
],
"start_date": "2017-05-14T01:42:19.000+03:00",
"deadline": "2017-05-17T01:42:19.000+03:00",
"project_id": 9,
"extension_until": "2017-05-19T01:42:19.000+03:00"
}
]
}Returns all Peer Assessment forms, associated with the current_user, that can be submitted at the moment, meaning that the start_date has passed, but the deadline is still in the future. If there is an extension on pa_form, the new submission date (with the extension) is included inside the pa_form object as 'extension_until'. The forms that have already been completed are excluded from the response.
HTTP Request
GET http://example.com/v1/pa_forms
Errors
| Error Code | Meaning |
|---|---|
| 401 | Unauthorized -- Authentication Failed |
| 403 | Forbidden -- The current user is not a Student. This endpoint is only available to Students. |
| 403 | Forbidden -- The current user is not associated with this resource |
Get a Specific PA Form
Request
GET /pa_forms/:id{
"id": "1"
}Response
Status: 200 -- OK{
"pa_form": {
"id": 1,
"iteration_id": 1,
"questions": [
{
"text": "What do you think the greatest invention has been?",
"type_id": 1,
"question_id": 1,
"question_type": {
"id": 1,
"question_type": "text",
"friendly_name": "name"
}
},
{
"text": "What historical period would you like to live in if you could go back in time?",
"type_id": 1,
"question_id": 2,
"question_type": {
"id": 1,
"question_type": "text",
"friendly_name": "name"
}
},
{
"text": "Can you play poker?",
"type_id": 1,
"question_id": 3,
"question_type": {
"id": 1,
"question_type": "text",
"friendly_name": "name"
}
},
{
"text": "At what age did you twig onto the fact Santa wasnt real?",
"type_id": 1,
"question_id": 4,
"question_type": {
"id": 1,
"question_type": "text",
"friendly_name": "name"
}
},
{
"text": "Whats your favourite precious stone?",
"type_id": 1,
"question_id": 5,
"question_type": {
"id": 1,
"question_type": "text",
"friendly_name": "name"
}
}
],
"start_date": "2017-09-28T03:00:00.000+03:00",
"deadline": "2017-10-01T03:00:00.000+03:00"
}
}
Returns a Peer Assessment Form. Must be associated with the current user. If there is an extension on pa_form, the new submission date (with the extension) is included inside the pa_form object as 'extension_until'. It there are any extensions for any team for a pa_form, they are included in 'extensions' inside the 'pa_form' object.
HTTP Request
GET http://example.com/v1/pa_forms/:id
Query Parameters
| Required | Parameter | Type | Desription |
|---|---|---|---|
| required | id | Integer | The id of the PA Form to be returned |
Errors
| Error Code | Meaning |
|---|---|
| 401 | Unauthorized -- Authentication Failed |
| 403 | Forbidden -- The current user is not associated with this resource |
| 400 | Bad Request -- Invalid 'includes' parameter |
Peer Assessments
‘Students submit Peer Assessments about other Students’
A Peer Assessment is submitted for a Student by a Student from the same Team for a PAForm in an Iteration of a Project. It contains the answers to the questions contained in the associated PAForm and the date and time it was submitted. A Student may assess another Student once per iteration.
Attributes
| Parameter | Type | Description |
|---|---|---|
| submitted_by_id | Integer | The id of the Student that submitted the form |
| submitted_for_id | Integer | The id of the Student that was assessed |
| pa_form_id | Integer | The id of the PAForm that was completed in the assessment |
| date_submitted | DateTime | The date and time that the Peer Assessment was completed. Filed in automatically by the server. |
| answers | JSON | The anwers to each question of the PAForm. See “Answers Format” above for explanation |
Answers Format
Answers are submitted and saved as a JSON array of JSON objects with the id of the question and the answer as a pair.
answers: [ { question_id : answer } ]
Example
{
"answers": [
{
"1": "Answer to question1"
},
{
"2": "Answer to question 2"
},
{
"3": "Answer to question 3"
}
]
}
The answers format will be validated, and input will be rejected if it does not follow the above example.
Relationships

Submit Peer Assessment
Request
POST /peer_assessments{
"answers": [
{
"answer": "1",
"question_id": "3"
},
{
"answer": "I enjoyed the presentations",
"question_id": "2"
}
],
"pa_form_id": "1",
"submitted_for_id": "3"
}Response
Status: 201 -- Created{
"peer_assessment": {
"id": 1,
"pa_form_id": 1,
"submitted_by_id": 1,
"submitted_for_id": 3,
"date_submitted": "2017-09-24T00:01:00.026Z",
"answers": [
{
"question_id": "3",
"answer": "1"
},
{
"question_id": "2",
"answer": "I enjoyed the presentations"
}
]
},
"points": {
"points_earned": 30,
"new_total": 30,
"detailed": {
"peer_assessment": [
{
"points": 10,
"reason_id": 1,
"resource_id": 1
},
{
"points": 10,
"reason_id": 5,
"resource_id": 1
},
{
"points": 10,
"reason_id": 8,
"resource_id": 1
}
]
}
}
}Example: Mutliple Peer Assessments
Request
POST /peer_assessments{
"peer_assessments": [
{
"pa_form_id": 3,
"submitted_for_id": 29,
"answers": [
{
"question_id": 3,
"answer": 1
},
{
"question_id": 2,
"answer": "I enjoyed the presentations"
}
]
},
{
"pa_form_id": 3,
"submitted_for_id": 30,
"answers": [
{
"question_id": 3,
"answer": 1
},
{
"question_id": 2,
"answer": "I enjoyed the presentations"
}
]
}
],
"format": "json",
"peer_assessment": {
}
}Response
Status: 201 -- Created{
"peer_assessments": [
{
"id": 3,
"pa_form_id": 3,
"submitted_by_id": 1,
"submitted_for_id": 29,
"date_submitted": "2017-10-23T00:01:00.025Z",
"answers": [
{
"question_id": 3,
"answer": 1
},
{
"question_id": 2,
"answer": "I enjoyed the presentations"
}
]
},
{
"id": 4,
"pa_form_id": 3,
"submitted_by_id": 1,
"submitted_for_id": 30,
"date_submitted": "2017-10-23T00:01:00.056Z",
"answers": [
{
"question_id": 3,
"answer": 1
},
{
"question_id": 2,
"answer": "I enjoyed the presentations"
}
]
}
],
"points": {
"points_earned": 20,
"new_total": 20,
"detailed": {
"peer_assessment": [
{
"points": 10,
"reason_id": 1,
"resource_id": 3
},
{
"points": 10,
"reason_id": 8,
"resource_id": 3
}
]
}
}
}Example: Invalid Answers Format
Request (Error)
POST /peer_assessments{
"answers": {
"answer": "dkdk",
"question_id": "3",
"something": "ddd"
},
"pa_form_id": "5",
"submitted_for_id": "55"
}Response
Status: 422 -- Unprocessable Entity{
"errors": {
"answers": [
"is not an array"
]
}
}Submit a Peer Assessment for another Student. Students should evaluate their teammates once per iteration. The current time will be saved as `date_submitted` by the server. The server will return an error if the deadline for the Peer Assessment has passed, or the start date is in the future. A Student can not update a Peer Assessment after they have submitted it.
Submit Multiple Peer Assessments
To submit more than one Peer Assessments with one request, the body of the request should contain an object called "peer_assessments", that points to any array whose elements is each individual Peer Assessment record.
{
"peer_assessments": [
{
"answers": [
{
"answer": "1",
"question_id": "3"
},
{
"answer": "I enjoyed the presentations",
"question_id": "2"
}
],
"pa_form_id": "1",
"submitted_for_id": "3"
},
{
"answers": [
{
"answer": "1",
"question_id": "3"
},
{
"answer": "I enjoyed the presentations",
"question_id": "2"
}
],
"pa_form_id": "1",
"submitted_for_id": "3"
},
{
"answers": [
{
"answer": "1",
"question_id": "3"
},
{
"answer": "I enjoyed the presentations",
"question_id": "2"
}
],
"pa_form_id": "1",
"submitted_for_id": "3"
}
]
}
HTTP Request
POST http://example.com/v1/peer_assessments
Query Parameters
| Required | Parameter | Type | Desription |
|---|---|---|---|
| required | pa_form_id | Integer | The id of the PAForm that was completed. |
| required | submitted_for_id | Integer | The id of the Student that was evaluated |
| required | answers | JSON | The anwers to each question of the PAForm. See 'Answers Format' section for information about the format |
Errors
| Error Code | Meaning |
|---|---|
| 401 | Unauthorized -- Authentication Failed |
| 403 | Forbidden -- The current user is not a Student. This endpoint is only available to Students. |
| 403 | Forbidden -- The current user is not associated with this resource |
| 422 | Unprocessable Entity -- Invalid Params. See response body for more info. |
Get Peer Assessments
Example: Get all that were Submitted by a specific Student for a specific PAForm
Request
GET /peer_assessments{
"pa_form_id": "6",
"submitted_by_id": "1"
}Response
Status: 200 -- OK{
"peer_assessments": [
{
"id": 5,
"pa_form_id": 6,
"submitted_by_id": 1,
"submitted_for_id": 68,
"date_submitted": "2017-09-07T02:00:00.000Z",
"answers": [
{
"answer": "Something",
"question_id": 1
},
{
"answer": "A guy",
"question_id": 2
},
{
"answer": "Yesterwhatever",
"question_id": 3
},
{
"answer": "You know where",
"question_id": 4
},
{
"answer": "Because",
"question_id": 5
}
]
},
{
"id": 6,
"pa_form_id": 6,
"submitted_by_id": 1,
"submitted_for_id": 69,
"date_submitted": "2017-09-07T02:00:00.000Z",
"answers": [
{
"answer": "Something",
"question_id": 1
},
{
"answer": "A guy",
"question_id": 2
},
{
"answer": "Yesterwhatever",
"question_id": 3
},
{
"answer": "You know where",
"question_id": 4
},
{
"answer": "Because",
"question_id": 5
}
]
},
{
"id": 7,
"pa_form_id": 6,
"submitted_by_id": 1,
"submitted_for_id": 70,
"date_submitted": "2017-09-07T02:00:00.000Z",
"answers": [
{
"answer": "Something",
"question_id": 1
},
{
"answer": "A guy",
"question_id": 2
},
{
"answer": "Yesterwhatever",
"question_id": 3
},
{
"answer": "You know where",
"question_id": 4
},
{
"answer": "Because",
"question_id": 5
}
]
},
{
"id": 8,
"pa_form_id": 6,
"submitted_by_id": 1,
"submitted_for_id": 71,
"date_submitted": "2017-09-07T02:00:00.000Z",
"answers": [
{
"answer": "Something",
"question_id": 1
},
{
"answer": "A guy",
"question_id": 2
},
{
"answer": "Yesterwhatever",
"question_id": 3
},
{
"answer": "You know where",
"question_id": 4
},
{
"answer": "Because",
"question_id": 5
}
]
}
]
}Request
GET /peer_assessments{
"pa_form_id": "6",
"submitted_for_id": "1"
}Response
Status: 200 -- OK{
"peer_assessments": [
{
"id": 9,
"pa_form_id": 6,
"submitted_by_id": 68,
"submitted_for_id": 1,
"date_submitted": "2017-09-07T02:00:00.000Z",
"answers": [
{
"answer": "Something",
"question_id": 1
},
{
"answer": "A guy",
"question_id": 2
},
{
"answer": "Yesterwhatever",
"question_id": 3
},
{
"answer": "You know where",
"question_id": 4
},
{
"answer": "Because",
"question_id": 5
}
]
}
]
}Example: All Peer Assessments for a specific Project
Request
GET /peer_assessments{
"project_id": "11"
}Response
Status: 200 -- OK{
"peer_assessments": [
{
"id": 5,
"pa_form_id": 6,
"submitted_by_id": 1,
"submitted_for_id": 68,
"date_submitted": "2017-09-07T02:00:00.000Z",
"answers": [
{
"answer": "Something",
"question_id": 1
},
{
"answer": "A guy",
"question_id": 2
},
{
"answer": "Yesterwhatever",
"question_id": 3
},
{
"answer": "You know where",
"question_id": 4
},
{
"answer": "Because",
"question_id": 5
}
]
},
{
"id": 6,
"pa_form_id": 6,
"submitted_by_id": 1,
"submitted_for_id": 69,
"date_submitted": "2017-09-07T02:00:00.000Z",
"answers": [
{
"answer": "Something",
"question_id": 1
},
{
"answer": "A guy",
"question_id": 2
},
{
"answer": "Yesterwhatever",
"question_id": 3
},
{
"answer": "You know where",
"question_id": 4
},
{
"answer": "Because",
"question_id": 5
}
]
},
{
"id": 7,
"pa_form_id": 6,
"submitted_by_id": 1,
"submitted_for_id": 70,
"date_submitted": "2017-09-07T02:00:00.000Z",
"answers": [
{
"answer": "Something",
"question_id": 1
},
{
"answer": "A guy",
"question_id": 2
},
{
"answer": "Yesterwhatever",
"question_id": 3
},
{
"answer": "You know where",
"question_id": 4
},
{
"answer": "Because",
"question_id": 5
}
]
},
{
"id": 8,
"pa_form_id": 6,
"submitted_by_id": 1,
"submitted_for_id": 71,
"date_submitted": "2017-09-07T02:00:00.000Z",
"answers": [
{
"answer": "Something",
"question_id": 1
},
{
"answer": "A guy",
"question_id": 2
},
{
"answer": "Yesterwhatever",
"question_id": 3
},
{
"answer": "You know where",
"question_id": 4
},
{
"answer": "Because",
"question_id": 5
}
]
},
{
"id": 9,
"pa_form_id": 6,
"submitted_by_id": 68,
"submitted_for_id": 1,
"date_submitted": "2017-09-07T02:00:00.000Z",
"answers": [
{
"answer": "Something",
"question_id": 1
},
{
"answer": "A guy",
"question_id": 2
},
{
"answer": "Yesterwhatever",
"question_id": 3
},
{
"answer": "You know where",
"question_id": 4
},
{
"answer": "Because",
"question_id": 5
}
]
},
{
"id": 10,
"pa_form_id": 6,
"submitted_by_id": 68,
"submitted_for_id": 69,
"date_submitted": "2017-09-07T02:00:00.000Z",
"answers": [
{
"answer": "Something",
"question_id": 1
},
{
"answer": "A guy",
"question_id": 2
},
{
"answer": "Yesterwhatever",
"question_id": 3
},
{
"answer": "You know where",
"question_id": 4
},
{
"answer": "Because",
"question_id": 5
}
]
},
{
"id": 11,
"pa_form_id": 6,
"submitted_by_id": 68,
"submitted_for_id": 70,
"date_submitted": "2017-09-07T02:00:00.000Z",
"answers": [
{
"answer": "Something",
"question_id": 1
},
{
"answer": "A guy",
"question_id": 2
},
{
"answer": "Yesterwhatever",
"question_id": 3
},
{
"answer": "You know where",
"question_id": 4
},
{
"answer": "Because",
"question_id": 5
}
]
},
{
"id": 12,
"pa_form_id": 6,
"submitted_by_id": 68,
"submitted_for_id": 71,
"date_submitted": "2017-09-07T02:00:00.000Z",
"answers": [
{
"answer": "Something",
"question_id": 1
},
{
"answer": "A guy",
"question_id": 2
},
{
"answer": "Yesterwhatever",
"question_id": 3
},
{
"answer": "You know where",
"question_id": 4
},
{
"answer": "Because",
"question_id": 5
}
]
}
]
}Request (Error)
GET /peer_assessmentsResponse
Status: 400 -- Bad Request{
"errors": {
"base": [
"There was no pa_form_id in the params. Try again with a pa_form_id in the params for all peer assessments for that PAForm, or with either a pa_form_id and a submitted_by_id or a pa_form_id and a submitted_for_id for specific Student's peer assessments."
]
}
}Get Peer Assessments based on the parameter passed. Can get Peer Assessments for a Project, Iterations, PAForm, Student that submitted the form, Student that the form was submitted for or any combination of the above. Basically, the database will be queried with the parameters provided. See 'Attributes' for a complete list of available options. At least ONE of them must be present, or the request will produce and error.
HTTP Request
GET http://example.com/v1/peer_assessments
Query Parameters
| Required | Parameter | Type | Desription |
|---|---|---|---|
| pa_form_id | Integer | Used to get all Peer Assessments that were submitted for a specific PAForm | |
| submitted_by_id | Integer | Used to get all Peer Assessments that were submitted BY a specific Student | |
| submitted_for_id | Integer | Used to get all Peer Asesssments that were submitted FOR a specific student | |
| iteration_id | Integer | Used to get all Peer Assessments that were submitted during a specific Assignment Iteration | |
| project_id | Integer | Used to get all Peer Assessments that were submitted for a specific Project |
Errors
| Error Code | Meaning |
|---|---|
| 401 | Unauthorized -- Authentication Failed |
| 400 | Bad Request -- No relevant parameter was found. This endpoint must have at least one of the following: pa_form_id, submitted_by_id, submitted_for_id, project_id, iteration_id |
| 400 | Bad Request -- Invalid 'includes' parameter |
| 403 | Forbidden -- The current user is not associated with this resource |
Get Peer Assessments
Example: Get all that were Submitted by a specific Student for a specific PAForm
Request
GET /peer_assessments{
"pa_form_id": "6",
"submitted_by_id": "1"
}Response
Status: 200 -- OK{
"peer_assessments": [
{
"id": 5,
"pa_form_id": 6,
"submitted_by_id": 1,
"submitted_for_id": 68,
"date_submitted": "2017-09-07T02:00:00.000Z"
},
{
"id": 6,
"pa_form_id": 6,
"submitted_by_id": 1,
"submitted_for_id": 69,
"date_submitted": "2017-09-07T02:00:00.000Z"
},
{
"id": 7,
"pa_form_id": 6,
"submitted_by_id": 1,
"submitted_for_id": 70,
"date_submitted": "2017-09-07T02:00:00.000Z"
},
{
"id": 8,
"pa_form_id": 6,
"submitted_by_id": 1,
"submitted_for_id": 71,
"date_submitted": "2017-09-07T02:00:00.000Z"
}
]
}Request
GET /peer_assessments{
"pa_form_id": "6",
"submitted_for_id": "1"
}Response
Status: 200 -- OK{
"peer_assessments": [
{
"id": 9,
"pa_form_id": 6,
"submitted_by_id": 68,
"submitted_for_id": 1,
"date_submitted": "2017-09-07T02:00:00.000Z"
}
]
}Example: All Peer Assessments for a specific Project
Request
GET /peer_assessments{
"project_id": "11"
}Response
Status: 200 -- OK{
"peer_assessments": [
{
"id": 5,
"pa_form_id": 6,
"submitted_by_id": 1,
"submitted_for_id": 68,
"date_submitted": "2017-09-07T02:00:00.000Z"
},
{
"id": 6,
"pa_form_id": 6,
"submitted_by_id": 1,
"submitted_for_id": 69,
"date_submitted": "2017-09-07T02:00:00.000Z"
},
{
"id": 7,
"pa_form_id": 6,
"submitted_by_id": 1,
"submitted_for_id": 70,
"date_submitted": "2017-09-07T02:00:00.000Z"
},
{
"id": 8,
"pa_form_id": 6,
"submitted_by_id": 1,
"submitted_for_id": 71,
"date_submitted": "2017-09-07T02:00:00.000Z"
},
{
"id": 9,
"pa_form_id": 6,
"submitted_by_id": 68,
"submitted_for_id": 1,
"date_submitted": "2017-09-07T02:00:00.000Z"
}
]
}Request (Error)
GET /peer_assessmentsResponse
Status: 400 -- Bad Request{
"errors": {
"base": [
"There was no pa_form_id in the params. Try again with a pa_form_id in the params for all peer assessments for that PAForm, or with either a pa_form_id and a submitted_by_id or a pa_form_id and a submitted_for_id for specific Student's peer assessments."
]
}
}Get Peer Assessments based on the parameter passed. Can get Peer Assessments for a Project, Iterations, PAForm, Student that submitted the form, Student that the form was submitted for or any combination of the above. Basically, the database will be queried with the parameters provided. See 'Attributes' for a complete list of available options. At least ONE of them must be present, or the request will produce and error. The answers to the Peer Assessments are not available to the Students for privacy reasons.
HTTP Request
GET http://example.com/v1/peer_assessments
Query Parameters
| Required | Parameter | Type | Desription |
|---|---|---|---|
| pa_form_id | Integer | Used to get all Peer Assessments that were submitted for a specific PAForm | |
| submitted_by_id | Integer | Used to get all Peer Assessments that were submitted BY a specific Student | |
| submitted_for_id | Integer | Used to get all Peer Asesssments that were submitted FOR a specific student | |
| iteration_id | Integer | Used to get all Peer Assessments that were submitted during a specific Assignment Iteration | |
| project_id | Integer | Used to get all Peer Assessments that were submitted for a specific Project |
Errors
| Error Code | Meaning |
|---|---|
| 401 | Unauthorized -- Authentication Failed |
| 400 | Bad Request -- No relevant parameter was found. This endpoint must have at least one of the following: pa_form_id, submitted_by_id, submitted_for_id, project_id, iteration_id |
| 400 | Bad Request -- Invalid 'includes' parameter |
| 403 | Forbidden -- The current user is not associated with this resource |
Get Specific Peer Assessment
Request
GET /peer_assessments/:id{
"id": "5"
}Response
Status: 200 -- OK{
"peer_assessment": {
"id": 5,
"pa_form_id": 6,
"submitted_by_id": 1,
"submitted_for_id": 68,
"date_submitted": "2017-09-07T02:00:00.000Z",
"answers": [
{
"answer": "Something",
"question_id": 1
},
{
"answer": "A guy",
"question_id": 2
},
{
"answer": "Yesterwhatever",
"question_id": 3
},
{
"answer": "You know where",
"question_id": 4
},
{
"answer": "Because",
"question_id": 5
}
]
}
}Get a specific Peer Assessment. Must be associated with the current user
HTTP Request
GET http://example.com/v1/peer_assessments/:id
Query Parameters
| Required | Parameter | Type | Desription |
|---|---|---|---|
| required | id | Integer | The id of the Peer Assessment to be returned |
Errors
| Error Code | Meaning |
|---|---|
| 401 | Unauthorized -- Authentication Failed |
| 400 | Bad Request -- Invalid 'includes' parameter |
| 403 | Forbidden -- The current user is not associated with this resource |
Get Specific Peer Assessment
Request
GET /peer_assessments/:id{
"id": "5"
}Response
Status: 200 -- OK{
"peer_assessment": {
"id": 5,
"pa_form_id": 6,
"submitted_by_id": 1,
"submitted_for_id": 68,
"date_submitted": "2017-09-07T02:00:00.000Z"
}
}Get a specific Peer Assessment. Must be associated with the current user. The answers to the Peer Assessment are not available to the Students for privacy reasons.
HTTP Request
GET http://example.com/v1/peer_assessments/:id
Query Parameters
| Required | Parameter | Type | Desription |
|---|---|---|---|
| required | id | Integer | The id of the Peer Assessment to be returned |
Errors
| Error Code | Meaning |
|---|---|
| 401 | Unauthorized -- Authentication Failed |
| 400 | Bad Request -- Invalid 'includes' parameter |
| 403 | Forbidden -- The current user is not associated with this resource |
Points
‘A Student earns points for their team by performing various actions’
Introduction
Points are part of the gamification aspect of the system, and they are awarded to a student for performing certain actions. Actions that get awarded points are 'Submitting a Peer assessment’, 'Submitting a Project evaluation’, and 'Submitting a new Log Entry’. Upon successful submission, the points earned can be found in the response received. There are also endpoints specifically aimed at getting the points for a specific Project or Assignment.
This is what a response for a successful log submission looks like:
{
"log_entry": {
"date_worked": "1492376866",
"time_worked": "36000",
"date_submitted": "1492463266",
"stage": "Analysis",
"text": "Worked on database and use cases"
},
"points": {
"points_earned": 10,
"new_total": 10,
"detailed": {
"log": [
{
"points": 10,
"reason_id": 3
}
]
}
}
}
The attribute 'points_earned’ refers to the total point earned from the action, while the “new_total” represents the updated points of the student for the specific Project. Inside “detailed”, a complete report of the points gained can be found, which is categorized by resource (log, peer_assessment, project_evaluation). The resource is used as a key, pointing to an Array containg multiple 'Points hashes’. In the hashes, one can find the number of points awarded, as well as the id of the reason for awarding them.
For example, the reason with id 3 corresponds to “Points gained for submitting a Log”. Although the resources used as keys are currently mutually exclusive (one can not gain points for submitting a log by submitting a peer assessment), by formatting the results in this way it is possible to support arbitrary reasons for gaining points, that do not necessarily align with the submitted resource.
Point Awardable Actions
A student may gain points by completing any of the follwing tasks:
Peer Assessment
Submit a Peer Assessment
A Student automatically gains points when they submit a Peer Assessment.
Submit a Peer Assessment first in their Team
A Student gets extra points if they submitted the Peer Assessment before their teammates.
Submit a Peer Assessment on the First day that it is available
A Student gets extra points if they submitted the Peer Assessment on the first day that it is available for completion.
Project Evaluation
Submit a Project Evaluation
A Student automatically gains points when they submit a Project Evaluation.
Submit a Project Evaluation first in their Team
A Student gets extra points if they submitted the Project Evaluation before their teammates.
Submit a Project Evaluation the First day that it is available
A Student gets extra points if they submitted the Project Evaluation on the first day that it is available for completion.
Log
Submit a Log
A Student automatically gains points when they submit a Log Entry. For the first log of the day, they get the full points that this reason awards. The Student receives a portion of the full points for each subsequent log entry of the day, until they reach the limit set by the 'max_logs_per_day’ GameSetting of the project, at which point they sto receiving points for submitting logs for the reast of the day. The cycle begins again 24 hours later.
Submit the first Log of the Day
A Student get extra points for submitting the first log of the day.
Reasons
| Reason ID | Description |
|---|---|
| 1 | Points gained for submitting a Peer Assessment. |
| 2 | Points gained for submitting a Project Evaluation. |
| 3 | Points gained for submitting a Log. |
| 4 | Points gained for submitting the first log of the day. |
| 5 | Points gained for being the first person in a team to submit a peer assessment. |
| 6 | Points gained for being the first person in a team to submit a project evaluation. |
| 7 | Points gained for submitting the ProjectEvaluation during on the first day that it is available. |
| 8 | Points gained for submitting the PeerAssessment during the first day that it is available. |
Attributes
| Parameter | Type | Description |
|---|---|---|
| personal | Integer | For Students Only. The number of points in a particular project. |
| team_average | Integer | The average points of a Project. |
| team_points | Integer | The sum of all the students’ points in the Project. |
| my_team | Boolean | For Students Only. Indicates whether a project is the one that the current user belongs to. |
| points_earned | Integer | For Students Only. Is included in the response of a succesfull submission of a points awardable action. Indicates the new points earned from this action. |
| detailed | Hash | Contains a hash with keys corresponding to point awardable resources, which in turn point to an Array of each point earned. |
Get Points for Project ID
Request
GET /projects/1/points{
"project_id": "1"
}Response
Status: 200 -- OK{
"points": {
"project_name": "Project 171",
"team_name": "The xmen171",
"logo": null,
"color": "#c5d2ac",
"average": 33,
"total": 100,
"previous_rank": null,
"current_rank": 1
}
}Get information about the Points of a Project. The Lecturer has to associated with the Project.
HTTP Request
GET http://example.com/v1/projects/:id/points
Query Parameters
| Required | Parameter | Type | Desription |
|---|---|---|---|
| required | project_id | Integer | The id of the project, for which the points will be returned |
Errors
| Error Code | Meaning |
|---|---|
| 401 | Unauthorized -- Authentication Failed |
| 403 | Forbidden -- The id does not belong to any project associated with the current user |
Get Points for Project ID
Request
GET /projects/1/points{
"project_id": "1"
}Response
Status: 200 -- OK{
"points": {
"project_name": "Project 171",
"team_name": "The xmen171",
"logo": null,
"color": "#c5d2ac",
"average": 20,
"total": 60,
"previous_rank": null,
"current_rank": 1,
"personal": 10
}
}Get information about the Points of a Project. The Student has to be a member of this Project.
HTTP Request
GET http://example.com/v1/projects/:id/points
Query Parameters
| Required | Parameter | Type | Desription |
|---|---|---|---|
| required | project_id | Integer | The id of the project, for which the points will be returned |
Errors
| Error Code | Meaning |
|---|---|
| 401 | Unauthorized -- Authentication Failed |
| 403 | Forbidden -- The id does not belong to any project associated with the current user |
Get Points for Assignment ID
Request
GET /assignments/1/points{
"assignment_id": "1"
}Response
Status: 200 -- OK{
"points": [
{
"project_id": 9,
"project_name": "Project 179",
"logo": null,
"color": "#b7acd2",
"team_name": "The xmen179",
"total": 0,
"average": 0,
"previous_rank": null,
"current_rank": 1
},
{
"project_id": 8,
"project_name": "Project 178",
"logo": null,
"color": "#acb6d2",
"team_name": "The xmen178",
"total": 0,
"average": 0,
"previous_rank": null,
"current_rank": 1
},
{
"project_id": 1,
"project_name": "Project 171",
"logo": null,
"color": "#c5d2ac",
"team_name": "The xmen171",
"total": 0,
"average": 0,
"previous_rank": null,
"current_rank": 1
}
]
}Get information about the Points of each Project in an Assignment. The Lecturer has to associated with the Project.
HTTP Request
GET http://example.com/v1/assignments/:id/points
Query Parameters
| Required | Parameter | Type | Desription |
|---|---|---|---|
| required | assignment_id | Integer | The id of the Assignment, for which the points for its projects will be returned. |
Errors
| Error Code | Meaning |
|---|---|
| 401 | Unauthorized -- Authentication Failed |
| 403 | Forbidden -- The id does not belong to any project associated with the current user |
Get Points for Assignment ID
Request
GET /assignments/1/points{
"assignment_id": "1"
}Response
Status: 200 -- OK{
"points": [
{
"project_id": 5,
"project_name": "Project 175",
"logo": null,
"color": "#d2ccac",
"team_name": "The xmen175",
"total": 0,
"average": 0,
"previous_rank": null,
"current_rank": 2
},
{
"project_id": 4,
"project_name": "Project 174",
"logo": null,
"color": "#afacd2",
"team_name": "The xmen174",
"total": 0,
"average": 0,
"previous_rank": null,
"current_rank": 2
},
{
"project_id": 1,
"project_name": "Project 171",
"logo": null,
"color": "#c5d2ac",
"team_name": "The xmen171",
"total": 9,
"average": 9,
"previous_rank": null,
"current_rank": 1,
"my_team": true,
"personal": 9
}
]
}Get information about the Points of each Project in an Assignment. The Student must be associated with the Assignment.
HTTP Request
GET http://example.com/v1/assignments/:id/points
Query Parameters
| Required | Parameter | Type | Desription |
|---|---|---|---|
| required | assignment_id | Integer | The id of the Assignment, for which the points for its projects will be returned. |
Errors
| Error Code | Meaning |
|---|---|
| 401 | Unauthorized -- Authentication Failed |
| 403 | Forbidden -- The id does not belong to any project associated with the current user |
Get Reasons
Request
GET /reasonsResponse
Status: 200 -- OK{
"reasons": {
"peer_assessment": {
"id": 1,
"description": "Points gained for submitting a Peer Assessment.",
"message": null
},
"project_evaluation": {
"id": 2,
"description": "Points gained for submitting a Project Evaluation.",
"message": null
},
"log": {
"id": 3,
"description": "Points gained for submitting a Log."
},
"log_first_of_day": {
"id": 4,
"description": "Points gained for submitting the first log of the day.",
"message": null
},
"peer_assessment_first_of_team": {
"id": 5,
"description": "Points gained for being the first person in a team to submit a peer assessment.",
"message": null
},
"project_evaluation_first_of_team": {
"id": 6,
"description": "Points gained for being the first person in a team to submit a project evaluation.",
"message": null
},
"project_evaluation_submitted_first_day": {
"id": 7,
"description": "Points gained for submitting the ProjectEvaluation during on the first day that it is available."
},
"peer_assessment_submitted_first_day": {
"id": 8,
"description": "Points gained for submitting the PeerAssessment during the first day that it is available."
}
}
}Get the reasons file in JSON form, containing all the Reasons that Points may be awarded to a Student. Contains an 'id' for the Reason, a 'description' and an optional message to show to the Student upon receiving Points for that Reason.
HTTP Request
GET http://example.com/v1/reasons
Errors
| Error Code | Meaning |
|---|---|
| 401 | Unauthorized -- Authentication Failed |
Projects
‘Projects belong to Assignments, and contain many Students’
Projects contain many Students that participate in a Assignment. A Project has an enrollment key, which Student will use to become members of the Project, and by extension, participate in a Assignment. The Lecturer defines the project_name, and the the team_name is autogenerated by the system. The students can change the team_name and the logo if they wish.
A project also contains the field 'pending_project_evaluations’ that indicates if there are pending project evaluations to be completed. If 'pending_project_evaluations’ is true, the response also contains the 'current_iteration_id’ which indicated the iteration that can be evaluated.
Attributes
| Parameter | Type | Description | Unique? |
|---|---|---|---|
| assignment_id | Integer | The id of the Assignment that the project belongs to | |
| unit_id | Integer | The id of the Unit that the project belongs to | |
| project_name | string | The name of the Project. Given by the Lecturer. | unique for the assignment |
| team_name | string | The name of the Team. Given by the Students. | unique for the assignment |
| enrollment_key | string | The key used by the Student to enrol in the Project. | |
| logo | string | The logo of the Project in its url form. Usually created by the Students. | |
| pending_project_evaluation | boolean | If true, then this user can submit a project evaluation | |
| previous_rank | Integer | The previously held rank of the project in terms of total points gained in relation to the other project is in the Assignment. | |
| current_rank | Integer | The current rank of the project in terms of total points gained in relation to the other project is in the Assignment. |
Relationships

Enrol
Request
POST /projects/enrol{
"enrollment_key": "55b73ea16ba2e7f4b92fa40d0acd5880",
"id": "13",
"nickname": "giorgakis"
}Response
Status: 201 -- Created{
"project": {
"id": 13,
"assignment_id": 17,
"project_name": "Project 233",
"team_name": "The xmen233",
"description": "Lorem ipsum dolor sit amet, pri in erant detracto antiopam, duis altera nostrud id eam. Feugait invenire ut vim, novum reprimique reformidans id vis, sit at quis hinc liberavisse. Eam ex sint elaboraret assueverit, sed an equidem reformidans, idque doming ut quo. Ex aperiri labores has, dolorem indoctum hendrerit has cu. At case posidonium pri.",
"logo": null,
"enrollment_key": "55b73ea16ba2e7f4b92fa40d0acd5880",
"unit_id": 27,
"color": "#acd2c6",
"pending_project_evaluation": false,
"points": {
"total": 0,
"average": 0,
"personal": 0
},
"nickname": "giorgakis"
}
}Request (Error)
POST /projects/enrol{
"enrollment_key": "246f0b4620c66678c9141de95830cdff",
"id": "14"
}Response
Status: 403 -- Forbidden{
"errors": {
"nickname": [
"can't be blank"
]
}
}Request (Error)
POST /projects/enrol{
"enrollment_key": "invalidkey",
"id": "16",
"nickname": "batman"
}Response
Status: 403 -- Forbidden{
"errors": {
"enrollment_key": [
"is invalid"
]
}
}Enrol in Project. Needs the enrollment key and the id of the project. A Student must specify a nickname for the particular Project. A Student may only belong to one Project per Assignment.
HTTP Request
POST http://example.com/v1/projects/enrol
Query Parameters
| Required | Parameter | Type | Desription |
|---|---|---|---|
| required | enrollment_key | String | The enrollment key specified by the Lecturer in order to enrol in this project |
| required | id | Integer | The id of this project. Used in order to distinguish two projects in case they have the same enrollment key |
| required | nickname | String | The Student may specify a nickname for the specific project. |
Errors
| Error Code | Meaning |
|---|---|
| 401 | Unauthorized -- Authentication Failed |
| 403 | Forbidden -- The current user is not a Student. This endpoint is only available to Students. |
| 403 | Forbidden -- Student tried to join same Project twice |
| 403 | Forbidden -- Student tried to join two Projects in the same Assignment |
| 403 | Forbidden -- Wrong enrollment_key/id |
Get Projects
Request
GET /projectsResponse
Status: 200 -- OK{
"projects": [
{
"id": 3,
"assignment_id": 4,
"project_name": "Project 202",
"team_name": "The xmen202",
"description": "Lorem ipsum dolor sit amet, pri in erant detracto antiopam, duis altera nostrud id eam. Feugait invenire ut vim, novum reprimique reformidans id vis, sit at quis hinc liberavisse. Eam ex sint elaboraret assueverit, sed an equidem reformidans, idque doming ut quo. Ex aperiri labores has, dolorem indoctum hendrerit has cu. At case posidonium pri.",
"logo": null,
"enrollment_key": "74703e33d37ee26965900cbe4fa480e3",
"unit_id": 1,
"color": "#d2baac",
"pending_project_evaluation": false,
"points": {
"total": 0,
"average": 0
}
},
{
"id": 4,
"assignment_id": 3,
"project_name": "Project 203",
"team_name": "The xmen203",
"description": "Lorem ipsum dolor sit amet, pri in erant detracto antiopam, duis altera nostrud id eam. Feugait invenire ut vim, novum reprimique reformidans id vis, sit at quis hinc liberavisse. Eam ex sint elaboraret assueverit, sed an equidem reformidans, idque doming ut quo. Ex aperiri labores has, dolorem indoctum hendrerit has cu. At case posidonium pri.",
"logo": null,
"enrollment_key": "b663b5f811df0a7bfeeb5c150aaac5c9",
"unit_id": 1,
"color": "#acd2b2",
"pending_project_evaluation": false,
"points": {
"total": 0,
"average": 0
}
},
{
"id": 5,
"assignment_id": 3,
"project_name": "Project 204",
"team_name": "The xmen204",
"description": "Lorem ipsum dolor sit amet, pri in erant detracto antiopam, duis altera nostrud id eam. Feugait invenire ut vim, novum reprimique reformidans id vis, sit at quis hinc liberavisse. Eam ex sint elaboraret assueverit, sed an equidem reformidans, idque doming ut quo. Ex aperiri labores has, dolorem indoctum hendrerit has cu. At case posidonium pri.",
"logo": null,
"enrollment_key": "619ec3fb2309c8cf341503f5148b97ab",
"unit_id": 1,
"color": "#bdd2ac",
"pending_project_evaluation": false,
"points": {
"total": 0,
"average": 0
}
},
{
"id": 6,
"assignment_id": 3,
"project_name": "Project 205",
"team_name": "The xmen205",
"description": "Lorem ipsum dolor sit amet, pri in erant detracto antiopam, duis altera nostrud id eam. Feugait invenire ut vim, novum reprimique reformidans id vis, sit at quis hinc liberavisse. Eam ex sint elaboraret assueverit, sed an equidem reformidans, idque doming ut quo. Ex aperiri labores has, dolorem indoctum hendrerit has cu. At case posidonium pri.",
"logo": null,
"enrollment_key": "660806e7e88c4eb88cda9f94474a5a5c",
"unit_id": 1,
"color": "#acd2c1",
"pending_project_evaluation": false,
"points": {
"total": 0,
"average": 0
}
},
{
"id": 1,
"assignment_id": 4,
"project_name": "Project 200",
"team_name": "The xmen200",
"description": "Lorem ipsum dolor sit amet, pri in erant detracto antiopam, duis altera nostrud id eam. Feugait invenire ut vim, novum reprimique reformidans id vis, sit at quis hinc liberavisse. Eam ex sint elaboraret assueverit, sed an equidem reformidans, idque doming ut quo. Ex aperiri labores has, dolorem indoctum hendrerit has cu. At case posidonium pri.",
"logo": null,
"enrollment_key": "48402e524d3f43ae660669d7f1ec40f3",
"unit_id": 1,
"color": "#acb3d2",
"pending_project_evaluation": false,
"points": {
"total": 0,
"average": 0
}
},
{
"id": 2,
"assignment_id": 4,
"project_name": "Project 201",
"team_name": "The xmen201",
"description": "Lorem ipsum dolor sit amet, pri in erant detracto antiopam, duis altera nostrud id eam. Feugait invenire ut vim, novum reprimique reformidans id vis, sit at quis hinc liberavisse. Eam ex sint elaboraret assueverit, sed an equidem reformidans, idque doming ut quo. Ex aperiri labores has, dolorem indoctum hendrerit has cu. At case posidonium pri.",
"logo": null,
"enrollment_key": "a875f3676b49e1de7575f01a5b6137ba",
"unit_id": 1,
"color": "#d2b2ac",
"pending_project_evaluation": false,
"points": {
"total": 0,
"average": 0
}
}
]
}Request
GET /projectsResponse
Status: 204 -- No Content{
""
}Returns all the active Projects of the Lecturer. If the field 'pending_project_evaluation' is true then the current user can submit a project evaluation for this project. If 'pending_project_evaluations' is true, the response also contains the 'current_iteration_id' which indicated the iteration that can be evaluated. Also contains the previous and current rank of the Project by calculating the total points of each project in the Assignment.
HTTP Request
GET http://example.com/v1/projects
Errors
| Error Code | Meaning |
|---|---|
| 400 | Bad Request -- Invalid 'includes' parameter |
| 401 | Unauthorized -- Authentication Failed |
Get Projects for Assignment ID
Request
GET /projectsResponse
Status: 200 -- OK{
"projects": [
{
"id": 3,
"assignment_id": 4,
"project_name": "Project 202",
"team_name": "The xmen202",
"description": "Lorem ipsum dolor sit amet, pri in erant detracto antiopam, duis altera nostrud id eam. Feugait invenire ut vim, novum reprimique reformidans id vis, sit at quis hinc liberavisse. Eam ex sint elaboraret assueverit, sed an equidem reformidans, idque doming ut quo. Ex aperiri labores has, dolorem indoctum hendrerit has cu. At case posidonium pri.",
"logo": null,
"enrollment_key": "74703e33d37ee26965900cbe4fa480e3",
"unit_id": 1,
"color": "#d2baac",
"pending_project_evaluation": false,
"points": {
"total": 0,
"average": 0
}
},
{
"id": 4,
"assignment_id": 3,
"project_name": "Project 203",
"team_name": "The xmen203",
"description": "Lorem ipsum dolor sit amet, pri in erant detracto antiopam, duis altera nostrud id eam. Feugait invenire ut vim, novum reprimique reformidans id vis, sit at quis hinc liberavisse. Eam ex sint elaboraret assueverit, sed an equidem reformidans, idque doming ut quo. Ex aperiri labores has, dolorem indoctum hendrerit has cu. At case posidonium pri.",
"logo": null,
"enrollment_key": "b663b5f811df0a7bfeeb5c150aaac5c9",
"unit_id": 1,
"color": "#acd2b2",
"pending_project_evaluation": false,
"points": {
"total": 0,
"average": 0
}
},
{
"id": 5,
"assignment_id": 3,
"project_name": "Project 204",
"team_name": "The xmen204",
"description": "Lorem ipsum dolor sit amet, pri in erant detracto antiopam, duis altera nostrud id eam. Feugait invenire ut vim, novum reprimique reformidans id vis, sit at quis hinc liberavisse. Eam ex sint elaboraret assueverit, sed an equidem reformidans, idque doming ut quo. Ex aperiri labores has, dolorem indoctum hendrerit has cu. At case posidonium pri.",
"logo": null,
"enrollment_key": "619ec3fb2309c8cf341503f5148b97ab",
"unit_id": 1,
"color": "#bdd2ac",
"pending_project_evaluation": false,
"points": {
"total": 0,
"average": 0
}
},
{
"id": 6,
"assignment_id": 3,
"project_name": "Project 205",
"team_name": "The xmen205",
"description": "Lorem ipsum dolor sit amet, pri in erant detracto antiopam, duis altera nostrud id eam. Feugait invenire ut vim, novum reprimique reformidans id vis, sit at quis hinc liberavisse. Eam ex sint elaboraret assueverit, sed an equidem reformidans, idque doming ut quo. Ex aperiri labores has, dolorem indoctum hendrerit has cu. At case posidonium pri.",
"logo": null,
"enrollment_key": "660806e7e88c4eb88cda9f94474a5a5c",
"unit_id": 1,
"color": "#acd2c1",
"pending_project_evaluation": false,
"points": {
"total": 0,
"average": 0
}
},
{
"id": 1,
"assignment_id": 4,
"project_name": "Project 200",
"team_name": "The xmen200",
"description": "Lorem ipsum dolor sit amet, pri in erant detracto antiopam, duis altera nostrud id eam. Feugait invenire ut vim, novum reprimique reformidans id vis, sit at quis hinc liberavisse. Eam ex sint elaboraret assueverit, sed an equidem reformidans, idque doming ut quo. Ex aperiri labores has, dolorem indoctum hendrerit has cu. At case posidonium pri.",
"logo": null,
"enrollment_key": "48402e524d3f43ae660669d7f1ec40f3",
"unit_id": 1,
"color": "#acb3d2",
"pending_project_evaluation": false,
"points": {
"total": 0,
"average": 0
}
},
{
"id": 2,
"assignment_id": 4,
"project_name": "Project 201",
"team_name": "The xmen201",
"description": "Lorem ipsum dolor sit amet, pri in erant detracto antiopam, duis altera nostrud id eam. Feugait invenire ut vim, novum reprimique reformidans id vis, sit at quis hinc liberavisse. Eam ex sint elaboraret assueverit, sed an equidem reformidans, idque doming ut quo. Ex aperiri labores has, dolorem indoctum hendrerit has cu. At case posidonium pri.",
"logo": null,
"enrollment_key": "a875f3676b49e1de7575f01a5b6137ba",
"unit_id": 1,
"color": "#d2b2ac",
"pending_project_evaluation": false,
"points": {
"total": 0,
"average": 0
}
}
]
}Returns all the Projects for the provided assignment_id. Contains the 'team_points' and the 'team_average'. If the field 'pending_project_evaluation' is true then the current user can submit a project evaluation for this project. If 'pending_project_evaluations' is true, the response also contains the 'current_iteration_id' which indicated the iteration that can be evaluated. Also contains the previous and current rank of the Project by calculating the total points of each project in the Assignment.
HTTP Request
GET http://example.com/v1/projects
Query Parameters
| Required | Parameter | Type | Desription |
|---|---|---|---|
| required | assignment_id | Integer | Return all Projects for a specific assignment |
Errors
| Error Code | Meaning |
|---|---|
| 400 | Bad Request -- Invalid 'includes' parameter |
| 401 | Unauthorized -- Authentication Failed |
Get Projects for Unit ID
Request
GET /projects{
"assignment_id": "4"
}Response
Status: 200 -- OK{
"projects": [
{
"id": 1,
"assignment_id": 4,
"project_name": "Project 200",
"team_name": "The xmen200",
"description": "Lorem ipsum dolor sit amet, pri in erant detracto antiopam, duis altera nostrud id eam. Feugait invenire ut vim, novum reprimique reformidans id vis, sit at quis hinc liberavisse. Eam ex sint elaboraret assueverit, sed an equidem reformidans, idque doming ut quo. Ex aperiri labores has, dolorem indoctum hendrerit has cu. At case posidonium pri.",
"logo": null,
"enrollment_key": "48402e524d3f43ae660669d7f1ec40f3",
"unit_id": 1,
"color": "#acb3d2",
"pending_project_evaluation": false,
"points": {
"total": 0,
"average": 0
}
},
{
"id": 2,
"assignment_id": 4,
"project_name": "Project 201",
"team_name": "The xmen201",
"description": "Lorem ipsum dolor sit amet, pri in erant detracto antiopam, duis altera nostrud id eam. Feugait invenire ut vim, novum reprimique reformidans id vis, sit at quis hinc liberavisse. Eam ex sint elaboraret assueverit, sed an equidem reformidans, idque doming ut quo. Ex aperiri labores has, dolorem indoctum hendrerit has cu. At case posidonium pri.",
"logo": null,
"enrollment_key": "a875f3676b49e1de7575f01a5b6137ba",
"unit_id": 1,
"color": "#d2b2ac",
"pending_project_evaluation": false,
"points": {
"total": 0,
"average": 0
}
},
{
"id": 3,
"assignment_id": 4,
"project_name": "Project 202",
"team_name": "The xmen202",
"description": "Lorem ipsum dolor sit amet, pri in erant detracto antiopam, duis altera nostrud id eam. Feugait invenire ut vim, novum reprimique reformidans id vis, sit at quis hinc liberavisse. Eam ex sint elaboraret assueverit, sed an equidem reformidans, idque doming ut quo. Ex aperiri labores has, dolorem indoctum hendrerit has cu. At case posidonium pri.",
"logo": null,
"enrollment_key": "74703e33d37ee26965900cbe4fa480e3",
"unit_id": 1,
"color": "#d2baac",
"pending_project_evaluation": false,
"points": {
"total": 0,
"average": 0
}
}
]
}Returns all the Projects for the provided unit_id. Contains the 'team_points' and the 'team_average'. If the field 'pending_project_evaluation' is true then the current user can submit a project evaluation for this project. If 'pending_project_evaluations' is true, the response also contains the 'current_iteration_id' which indicated the iteration that can be evaluated. Also contains the previous and current rank of the Project by calculating the total points of each project in the Assignment.
HTTP Request
GET http://example.com/v1/projects
Query Parameters
| Required | Parameter | Type | Desription |
|---|---|---|---|
| required | unit_id | Integer | Return all Projects for a specific Unit |
Errors
| Error Code | Meaning |
|---|---|
| 400 | Bad Request -- Invalid 'includes' parameter |
| 401 | Unauthorized -- Authentication Failed |
Get Projects
Request
GET /projects{
"compact": "true",
"includes": "students,assignment,lecturer"
}Response
Status: 200 -- OK{
"projects": [
{
"id": 2,
"assignment_id": 1,
"project_name": "Project 549",
"team_name": "The xmen546",
"description": "Lorem ipsum dolor sit amet, pri in erant detracto antiopam, duis altera nostrud id eam. Feugait invenire ut vim, novum reprimique reformidans id vis, sit at quis hinc liberavisse. Eam ex sint elaboraret assueverit, sed an equidem reformidans, idque doming ut quo. Ex aperiri labores has, dolorem indoctum hendrerit has cu. At case posidonium pri.",
"logo": null,
"enrollment_key": "05be9418eac312049798e1662148a439",
"unit_id": 1,
"color": "#acd2cf",
"pending_project_evaluation": false,
"points": {
"total": 0,
"average": 0,
"personal": 0
},
"nickname": "wolverine84912",
"assignment": {
"id": 1
},
"students": [
{
"id": 2
},
{
"id": 3
},
{
"id": 4
},
{
"id": 8
}
],
"lecturer": {
"id": 1
}
},
{
"id": 4,
"assignment_id": 2,
"project_name": "Project 551",
"team_name": "The xmen548",
"description": "Lorem ipsum dolor sit amet, pri in erant detracto antiopam, duis altera nostrud id eam. Feugait invenire ut vim, novum reprimique reformidans id vis, sit at quis hinc liberavisse. Eam ex sint elaboraret assueverit, sed an equidem reformidans, idque doming ut quo. Ex aperiri labores has, dolorem indoctum hendrerit has cu. At case posidonium pri.",
"logo": null,
"enrollment_key": "32bf2ff24c27793beadfff7dd53e570d",
"unit_id": 2,
"color": "#c0d2ac",
"pending_project_evaluation": false,
"points": {
"total": 0,
"average": 0,
"personal": 0
},
"nickname": "wolverine40735",
"assignment": {
"id": 2
},
"students": [
{
"id": 5
},
{
"id": 6
},
{
"id": 7
},
{
"id": 8
}
],
"lecturer": {
"id": 1
}
}
]
}Request
GET /projectsResponse
Status: 200 -- OK{
"projects": [
{
"id": 1,
"assignment_id": 4,
"project_name": "Project 200",
"team_name": "The xmen200",
"description": "Lorem ipsum dolor sit amet, pri in erant detracto antiopam, duis altera nostrud id eam. Feugait invenire ut vim, novum reprimique reformidans id vis, sit at quis hinc liberavisse. Eam ex sint elaboraret assueverit, sed an equidem reformidans, idque doming ut quo. Ex aperiri labores has, dolorem indoctum hendrerit has cu. At case posidonium pri.",
"logo": null,
"enrollment_key": "48402e524d3f43ae660669d7f1ec40f3",
"unit_id": 1,
"color": "#acb3d2",
"pending_project_evaluation": false,
"points": {
"total": 0,
"average": 0,
"personal": 0
},
"nickname": "wolverine74588"
},
{
"id": 12,
"assignment_id": 1,
"project_name": "Project 211",
"team_name": "The xmen211",
"description": "Lorem ipsum dolor sit amet, pri in erant detracto antiopam, duis altera nostrud id eam. Feugait invenire ut vim, novum reprimique reformidans id vis, sit at quis hinc liberavisse. Eam ex sint elaboraret assueverit, sed an equidem reformidans, idque doming ut quo. Ex aperiri labores has, dolorem indoctum hendrerit has cu. At case posidonium pri.",
"logo": null,
"enrollment_key": "d86cdd9b53142f84cb3edf72f08a454f",
"unit_id": 2,
"color": "#acd2cf",
"pending_project_evaluation": false,
"points": {
"total": 0,
"average": 0,
"personal": 0
},
"nickname": "wolverine7385"
}
]
}Returns all the Projects of the Student. Includes the nickname of the Student in each Project. Contains the 'team_points' and the 'team_average'. If the field 'pending_project_evaluation' is true then the current user can submit a project evaluation for this project. If 'pending_project_evaluations' is true, the response also contains the 'current_iteration_id' which indicated the iteration that can be evaluated. Also contains the previous and current rank of the Project by calculating the total points of each project in the Assignment.
HTTP Request
GET http://example.com/v1/projects
Query Parameters
| Required | Parameter | Type | Desription |
|---|---|---|---|
| required | assignment_id | Integer | Return all Projects for a specific assignment |
Errors
| Error Code | Meaning |
|---|---|
| 400 | Bad Request -- Invalid 'includes' parameter |
| 401 | Unauthorized -- Authentication Failed |
| 403 | Forbidden -- Parameters contained assignment_id. This is only allowed for Lecturers |
Get Single Project
Example: Get a Project with its Students
Request
GET /projects/1?includes=students{
"includes": "students",
"id": "2"
}Response
Status: 200 -- OK{
"project": {
"id": 2,
"assignment_id": 1,
"project_name": "Project 544",
"team_name": "The xmen541",
"description": "Lorem ipsum dolor sit amet, pri in erant detracto antiopam, duis altera nostrud id eam. Feugait invenire ut vim, novum reprimique reformidans id vis, sit at quis hinc liberavisse. Eam ex sint elaboraret assueverit, sed an equidem reformidans, idque doming ut quo. Ex aperiri labores has, dolorem indoctum hendrerit has cu. At case posidonium pri.",
"logo": null,
"enrollment_key": "efd1857009dc474bb4eb65e8342c7634",
"unit_id": 1,
"color": "#d0acd2",
"pending_project_evaluation": false,
"points": {
"total": 0,
"average": 0
},
"students": [
{
"id": 2,
"first_name": "Jonathan504",
"last_name": "Burgerhuman613",
"email": "jonathan97324burgerhuman38032@gmail.com",
"type": "Student",
"provider": "test",
"avatar_url": "http://i.pravatar.cc/100",
"nickname": "wolverine88307"
},
{
"id": 3,
"first_name": "Jonathan423",
"last_name": "Burgerhuman88",
"email": "jonathan54353burgerhuman53560@gmail.com",
"type": "Student",
"provider": "test",
"avatar_url": "http://i.pravatar.cc/100",
"nickname": "wolverine864"
},
{
"id": 4,
"first_name": "Jonathan762",
"last_name": "Burgerhuman742",
"email": "jonathan6382burgerhuman99674@gmail.com",
"type": "Student",
"provider": "test",
"avatar_url": "http://i.pravatar.cc/100",
"nickname": "wolverine885"
}
]
}
}Returns a single project. Requires the project's ID. Contains the 'team_points' and the 'team_average'. If the field 'pending_project_evaluation' is true then the current user can submit a project evaluation for this project.
HTTP Request
GET http://example.com/v1/projects/:id
Query Parameters
| Required | Parameter | Type | Desription |
|---|---|---|---|
| required | id | Integer | The id of the Project to be returned |
Errors
| Error Code | Meaning |
|---|---|
| 400 | Bad Request -- Invalid 'includes' parameter |
| 401 | Unauthorized -- Authentication Failed |
| 403 | Forbidden -- The current user is not associated with this resource |
Get Single Project
Example: Get a Project with its Students, Assignment, Lecturer
Request
GET /projects/1?includes=students{
"includes": "students",
"id": "2"
}Response
Status: 200 -- OK{
"project": {
"id": 2,
"assignment_id": 1,
"project_name": "Project 549",
"team_name": "The xmen546",
"description": "Lorem ipsum dolor sit amet, pri in erant detracto antiopam, duis altera nostrud id eam. Feugait invenire ut vim, novum reprimique reformidans id vis, sit at quis hinc liberavisse. Eam ex sint elaboraret assueverit, sed an equidem reformidans, idque doming ut quo. Ex aperiri labores has, dolorem indoctum hendrerit has cu. At case posidonium pri.",
"logo": null,
"enrollment_key": "05be9418eac312049798e1662148a439",
"unit_id": 1,
"color": "#acd2cf",
"pending_project_evaluation": false,
"points": {
"total": 0,
"average": 0,
"personal": 0
},
"nickname": "wolverine84912",
"students": [
{
"id": 2,
"first_name": "Jonathan875",
"last_name": "Burgerhuman937",
"email": "jonathan87148burgerhuman40820@gmail.com",
"type": "Student",
"provider": "test",
"avatar_url": "http://i.pravatar.cc/100",
"nickname": "wolverine39414"
},
{
"id": 3,
"first_name": "Jonathan660",
"last_name": "Burgerhuman721",
"email": "jonathan51358burgerhuman352@gmail.com",
"type": "Student",
"provider": "test",
"avatar_url": "http://i.pravatar.cc/100",
"nickname": "wolverine1925"
},
{
"id": 4,
"first_name": "Jonathan869",
"last_name": "Burgerhuman625",
"email": "jonathan95690burgerhuman39196@gmail.com",
"type": "Student",
"provider": "test",
"avatar_url": "http://i.pravatar.cc/100",
"nickname": "wolverine9044"
},
{
"id": 8,
"first_name": "Jonathan227",
"last_name": "Burgerhuman441",
"email": "jonathan37581burgerhuman9868@gmail.com",
"type": "Student",
"provider": "email",
"avatar_url": "http://i.pravatar.cc/100",
"nickname": "wolverine84912"
}
]
}
}Returns a single project. Requires the project's ID. Also includes the nickname of the Student for this project. Contains the 'team_points' and the 'team_average'. If the field 'pending_project_evaluation' is true then the current user can submit a project evaluation for this project.
HTTP Request
GET http://example.com/v1/projects/:id
Query Parameters
| Required | Parameter | Type | Desription |
|---|---|---|---|
| required | id | Integer | The id of the Project to be returned |
Errors
| Error Code | Meaning |
|---|---|
| 400 | Bad Request -- Invalid 'includes' parameter |
| 401 | Unauthorized -- Authentication Failed |
| 403 | Forbidden -- The current user is not associated with this resource |
Create Project
Request
POST /projects{
"assignment_id": "1",
"description": "Lorem ipsum dolor sit amet, pri in erant detracto antiopam, duis altera nostrud id eam. Feugait invenire ut vim, novum reprimique reformidans id vis, sit at quis hinc liberavisse. Eam ex sint elaboraret assueverit, sed an equidem reformidans, idque doming ut quo. Ex aperiri labores has, dolorem indoctum hendrerit has cu. At case posidonium pri.",
"enrollment_key": "714f6d9220b2c8fc77eeffa24f11ca83",
"logo": "",
"project_name": "Project 217",
"team_name": "The xmen217",
"unit_id": ""
}Response
Status: 201 -- Created{
"project": {
"id": 17,
"assignment_id": 1,
"project_name": "Project 217",
"team_name": "The xmen217",
"description": "Lorem ipsum dolor sit amet, pri in erant detracto antiopam, duis altera nostrud id eam. Feugait invenire ut vim, novum reprimique reformidans id vis, sit at quis hinc liberavisse. Eam ex sint elaboraret assueverit, sed an equidem reformidans, idque doming ut quo. Ex aperiri labores has, dolorem indoctum hendrerit has cu. At case posidonium pri.",
"logo": "",
"enrollment_key": "714f6d9220b2c8fc77eeffa24f11ca83",
"unit_id": 2,
"color": "#d2acc0",
"pending_project_evaluation": false,
"points": {
"total": 0,
"average": 0
}
}
}Request (Error)
POST /projects{
"assignment_id": "23",
"color": "#d2adac",
"description": "Lorem ipsum dolor sit amet, pri in erant detracto antiopam, duis altera nostrud id eam. Feugait invenire ut vim, novum reprimique reformidans id vis, sit at quis hinc liberavisse. Eam ex sint elaboraret assueverit, sed an equidem reformidans, idque doming ut quo. Ex aperiri labores has, dolorem indoctum hendrerit has cu. At case posidonium pri.",
"enrollment_key": "59c0bf4c9cfd3af8e09d2831d8e38d28",
"logo": "",
"project_name": "Project 218",
"team_name": "The xmen218",
"unit_id": ""
}Response
Status: 403 -- Forbidden{
"errors": {
"base": [
"This Assignment is not associated with the current user"
]
}
}The Lecturer creates a new Project. The project_name has to be provided, while the team_name will be autogenerated. Students can edit the team_name and the logo of the project.
HTTP Request
POST http://example.com/v1/projects
Query Parameters
| Required | Parameter | Type | Desription |
|---|---|---|---|
| required | assignment_id | Integer | The assignment that the project belongs to |
| required | project_name | String | The name of the project |
| description | String | A short description of the Project | |
| team_name | String | The name of the team of students in this project. Autogenerated if not provided. | |
| enrollment_key | String | The key used by the Students in order to enrol in the project. Autogenerated if not provided. | |
| logo | String | The image logo of the Project. |
Errors
| Error Code | Meaning |
|---|---|
| 401 | Unauthorized -- Authentication Failed |
| 403 | Forbidden -- The current user is not a Lecturer. This endpoint is only available to Lecturers. |
| 403 | Forbidden -- The current user is not associated with this resource |
| 422 | Unprocessable Entity -- Invalid Params. See response body for more info. |
Update Project
Request
PATCH /projects/1{
"enrollment_key": "new_key",
"id": "1"
}Response
Status: 200 -- OK{
"project": {
"id": 1,
"assignment_id": 4,
"project_name": "Project 200",
"team_name": "The xmen200",
"description": "Lorem ipsum dolor sit amet, pri in erant detracto antiopam, duis altera nostrud id eam. Feugait invenire ut vim, novum reprimique reformidans id vis, sit at quis hinc liberavisse. Eam ex sint elaboraret assueverit, sed an equidem reformidans, idque doming ut quo. Ex aperiri labores has, dolorem indoctum hendrerit has cu. At case posidonium pri.",
"logo": null,
"enrollment_key": "new_key",
"unit_id": 1,
"color": "#acb3d2",
"pending_project_evaluation": false,
"points": {
"total": 0,
"average": 0
}
}
}Update a Project.
HTTP Request
PATCH http://example.com/v1/projects/:id
Query Parameters
| Required | Parameter | Type | Desription |
|---|---|---|---|
| required | id | Integer | The id of the Project |
| project_name | String | The name of the project | |
| description | String | A short description of the Project | |
| team_name | String | The name of the team of students in this project. | |
| enrollment_key | String | The key used by the Students in order to enrol in the project. | |
| logo | String | The image logo of the Project. |
Errors
| Error Code | Meaning |
|---|---|
| 400 | Bad Request -- No parameters were provided besides an id |
| 401 | Unauthorized -- Authentication Failed |
| 403 | Forbidden -- The current user is not associated with this resource |
| 422 | Unprocessable Entity -- Invalid Params. See response body for more info. |
Update Project
Request
PATCH /projects/1{
"logo": "http://www.images.com/images/4259",
"id": "1"
}Response
Status: 200 -- OK{
"project": {
"id": 1,
"assignment_id": 4,
"project_name": "Project 200",
"team_name": "The xmen200",
"description": "Lorem ipsum dolor sit amet, pri in erant detracto antiopam, duis altera nostrud id eam. Feugait invenire ut vim, novum reprimique reformidans id vis, sit at quis hinc liberavisse. Eam ex sint elaboraret assueverit, sed an equidem reformidans, idque doming ut quo. Ex aperiri labores has, dolorem indoctum hendrerit has cu. At case posidonium pri.",
"logo": "http://www.images.com/images/4259",
"enrollment_key": "48402e524d3f43ae660669d7f1ec40f3",
"unit_id": 1,
"color": "#acb3d2",
"pending_project_evaluation": false,
"points": {
"total": 0,
"average": 0,
"personal": 0
}
}
}Request (Error)
PATCH /projects/1{
"project_name": "whatever",
"id": "1"
}Response
Status: 400 -- Bad Request{
"errors": {
"base": [
"none of the given parameters can be updated by the current user"
]
}
}Update a Project. Students can only update team_name and logo.
HTTP Request
PATCH http://example.com/v1/projects/:id
Query Parameters
| Required | Parameter | Type | Desription |
|---|---|---|---|
| required | id | Integer | The id of the Project |
| team_name | String | The name of the team of students in this project. | |
| logo | String | The image logo of the Project. |
Errors
| Error Code | Meaning |
|---|---|
| 400 | Bad Request -- No parameters could found that could be update by a Student. Students can only update team_name and logo. |
| 401 | Unauthorized -- Authentication Failed |
| 403 | Forbidden -- The current user is not associated with this resource |
| 422 | Unprocessable Entity -- Invalid Params. See response body for more info. |
Delete Project
Delete a Project. Only the Lecturer that created it may do so.
HTTP Request
DELETE http://example.com/v1/projects/:id
Query Parameters
| Required | Parameter | Type | Desription |
|---|---|---|---|
| required | id | Integer | The id of the Project to be deleted. |
Errors
| Error Code | Meaning |
|---|---|
| 401 | Unauthorized -- Authentication Failed |
| 403 | Forbidden -- The current user is not a Lecturer. This endpoint is only available to Lecturers. |
| 403 | Forbidden -- The current user is not associated with this resource |
| 422 | Unprocessable Entity -- Invalid Params. See response body for more info. |
Remove Student from Project
Request
DELETE /projects/3/remove_student?student_id=80{
"student_id": "58",
"id": "10"
}Response
Status: 204 -- No Content{
""
}Remove a Student from a Project. Used in cases of error, when a Student has enrolled in the 'wrong' project. The Lecturer has the ability to remove them from a Project, in order for the Student to select a different one.
HTTP Request
DELETE http://example.com/v1/projects/:id/remove_student
Query Parameters
| Required | Parameter | Type | Desription |
|---|---|---|---|
| required | id | Integer | The id of the project that the Student should be removed from |
| required | student_id | Integer | The id of the Student that needs to be removed from the Project |
Errors
| Error Code | Meaning |
|---|---|
| 401 | Unauthorized -- Authentication Failed |
| 403 | Forbidden -- The current user is not a Lecturer. This endpoint is only available to Lecturers. |
| 403 | Forbidden -- The current user is not associated with this resource |
| 422 | Unprocessable Entity -- The student_id does not belong to any Student in the provided Project |
Give Extension
Request
POST /projects/1/extensions{
"extra_time": "172800",
"pa_form_id": "1",
"project_id": "3"
}Response
Status: 201 -- Created{
"id": 1,
"project_id": 3,
"deliverable_id": 1,
"created_at": "2017-05-05T22:42:13.165Z",
"updated_at": "2017-05-05T22:42:13.165Z",
"extra_time": 172800
}The Lecturer may choose to give an extension to give an Extension to the submission of the PA Form for a Project, extending its deadline. The Lecturer has to provide the project_id of the project that will receive the extension, as well as the pa_form_id of the particular form that will have its deadline extended.
HTTP Request
POST http://example.com/v1/projects/:project_id/extensions
Query Parameters
| Required | Parameter | Type | Desription |
|---|---|---|---|
| required | project_id | Integer | The id of the Project that will receive the extension |
| required | pa_form_id | Integer | The id of the PAForm that will have its deadline extended |
| required | extra_time | Integer | The time that will be added to the extension of the form. In Unix Time. |
Errors
| Error Code | Meaning |
|---|---|
| 401 | Unauthorized -- Authentication Failed |
| 403 | Forbidden -- The current user is not a Lecturer. This endpoint is only available to Lecturers. |
| 403 | Forbidden -- Either the Project, or PAForm is not associated the the Lecturer |
| 422 | Unprocessable Entity -- Invalid Params. See response body for more info. |
Update Extension Time
Request
PATCH /projects/1/extensions/2{
"extra_time": "259200",
"id": "2",
"project_id": "3"
}Response
Status: 200 -- OK{
"id": 2,
"extra_time": 259200,
"deliverable_id": 3,
"project_id": 3,
"created_at": "2017-05-05T22:42:13.273Z",
"updated_at": "2017-05-05T22:42:13.281Z"
}Request (Error)
PATCH /projects/1/extensions/2{
"extra_time": "259200",
"id": "3",
"project_id": "14"
}Response
Status: 403 -- Forbidden{
"errors": {
"base": [
"This Extension is not associated with the current user"
]
}
}Update the extra_time of an already given extension.
HTTP Request
PATCH http://example.com/v1/projects/:project_id/extensions/:id
Query Parameters
| Required | Parameter | Type | Desription |
|---|---|---|---|
| required | id | Integer | The id of the extension that will be updated |
| required | extra_time | Integer | The time that will be added to the extension of the form. Must be an Integer. In Unix Time. |
Errors
| Error Code | Meaning |
|---|---|
| 401 | Unauthorized -- Authentication Failed |
| 403 | Forbidden -- The current user is not a Lecturer. This endpoint is only available to Lecturers. |
| 403 | Forbidden -- Either the Project, or PAForm is not associated the the Lecturer |
| 422 | Unprocessable Entity -- Invalid Params. See response body for more info. |
Revoke Extension
Request
DELETE /projects/1/extensions/2{
"id": "4",
"project_id": "3"
}Response
Status: 204 -- No Content{
""
}Revoke an already given extension
HTTP Request
DELETE http://example.com/v1/projects/:project_id/extensions/:id
Query Parameters
| Required | Parameter | Type | Desription |
|---|---|---|---|
| required | id | Integer | The id of the extension that will be destroyd |
| required | extra_time | Integer | The time that will be added to the extension of the form. Must be an Integer. In Unix Time. |
Errors
| Error Code | Meaning |
|---|---|
| 401 | Unauthorized -- Authentication Failed |
| 403 | Forbidden -- The current user is not a Lecturer. This endpoint is only available to Lecturers. |
| 403 | Forbidden -- Either the Project, or PAForm is not associated the the Lecturer |
| 422 | Unprocessable Entity -- Invalid Params. See response body for more info. |
Update Nickname in Project
Request
PATCH /projects/12/update_nickname{
"nickname": "giorgakis",
"id": "1"
}Response
Status: 200 -- OK{
"nickname": "giorgakis"
}Update the Student's nicname in a specific project.
HTTP Request
PATCH http://example.com/v1/projects/:id/update_nickname
Query Parameters
| Required | Parameter | Type | Desription |
|---|---|---|---|
| required | id | Integer | The id of the Project that the Student wishes to change their nickname for |
| required | nickname | String | The new nickname for this Project |
Errors
| Error Code | Meaning |
|---|---|
| 401 | Unauthorized -- Authentication Failed |
| 403 | Forbidden -- The current user is not a Student. This endpoint is only available to Students. |
| 403 | Forbidden -- The Student does not belong in this Project |
| 422 | Unprocessable Entity -- Nickname was not provided or it was invalid. See response body for info |
Project Evaluations
‘Students and Lecturers evaluate the Project’s progress
Twice per iteration, Students and Lecturers must evaluate the Progress of the Project. The can give their opinion on two aspects of the Project, the perceived percentage of completion and how they feel about the Project. This data will be used to calculate statistics, and give the Lecturer a better viewpoint on the progress of a Project.
Attributes
| Parameter | Type | Description |
|---|---|---|
| user_id | Integer | The id of the User (Student or Lecturer) making the evaluation |
| project_id | Integer | The id of the Project that is evaluated |
| iteration_id | Integer | The id of the Iteration, for which the Project is evaluated |
| date_submitted | Date | The date that the evaluation was submitted. Autocompleted by the server. |
| percent_complete | Integer | A number from 0 to 100 that shows the perceived percentage of completion of the Project |
Relationships

Get Pending Project Evaluations
Request
GET /project-evaluationsResponse
Status: 200 -- OK{
"pending_evaluations": [
{
"project_id": 3,
"iteration_id": 1,
"team_answers": [
]
},
{
"project_id": 2,
"iteration_id": 1,
"team_answers": [
]
},
{
"project_id": 1,
"iteration_id": 1,
"team_answers": [
{
"user": {
"id": 38,
"first_name": "Jonathan205",
"last_name": "Burgerhuman749",
"email": "jonathan17167burgerhuman64702@gmail.com",
"type": "Student",
"provider": "test",
"avatar_url": "http://i.pravatar.cc/100"
},
"percent_completed": null
}
]
}
]
}Request
GET /project-evaluationsResponse
Status: 204 -- No Content{
""
}Get Pending Project Evaluation for the current_user at the current time. Contains the project_id, the iteration_id and the answers that the students have given, if any of them have submitted the Project Evalution.
HTTP Request
GET http://example.com/v1/project-evaluations
Errors
| Error Code | Meaning |
|---|---|
| 401 | Unauthorized -- Authentication Failed |
Get Pending Project Evaluations
Request
GET /project-evaluationsResponse
Status: 200 -- OK{
"pending_evaluations": [
{
"project_id": 1,
"iteration_id": 1
}
]
}Request
GET /project-evaluationsResponse
Status: 204 -- No Content{
""
}Get Pending Project Evaluation for the current_user at the current time. Contains the project_id and the iteration_id.
HTTP Request
GET http://example.com/v1/project-evaluations
Errors
| Error Code | Meaning |
|---|---|
| 401 | Unauthorized -- Authentication Failed |
Submit Project Evaluation
Request
POST /project_evaluations{
"feelings": [
{
"feeling_id": "2",
"percent": "32"
},
{
"feeling_id": "3",
"percent": "64"
}
],
"iteration_id": "1",
"percent_complete": "39",
"user_id": "38",
"project_id": "1"
}Response
Status: 201 -- Created{
"project_evaluation": {
"id": 1,
"user_id": 38,
"project_id": 1,
"iteration_id": 1,
"percent_complete": 39,
"date_submitted": "2017-05-05T22:42:24.761Z"
},
"points": {
"points_earned": 20,
"new_total": 20,
"detailed": {
"project_evaluation": [
{
"points": 10,
"reason_id": 2,
"resource_id": 1
},
{
"points": 10,
"reason_id": 6,
"resource_id": 1
}
]
}
}
}Request (Error)
POST /project_evaluations{
"date_submitted": "",
"feelings_average": "-34",
"iteration": "5",
"iteration_id": "1",
"percent_complete": "39",
"project": "16",
"user": "45",
"user_id": "38",
"project_id": "1"
}Response
Status: 422 -- Unprocessable Entity{
"errors": {
"feelings_average": [
"can't be blank"
],
"iteration_id": [
"is not a currently active Iteration. Submission must be no later that the iteration's deadline."
]
}
}Submit a new Project Evaluation. Accepts an Array of hashes containg the percentage that each feeling represents the user submitting it. Feelings that the user has input 0% should not be submitted. After submission, a feeelings_average is calculated based on the percent that the user answered and the value (positive or negative) of the feeling.
HTTP Request
POST http://example.com/v1/projects/:project_id/evaluations
Query Parameters
| Required | Parameter | Type | Desription |
|---|---|---|---|
| required | project_id | Integer | The id of the Project that will be evaluated |
| required | iteration_id | Integer | The id of the Iteration, for which the Project is evaluated |
| required | percent_complete | Integer | A number from 0 to 100 that shows the perceived percentage of completion of the Project |
| required | feelings | Array | An array of feelings with the percentage that the user answered that they feel it. |
Errors
| Error Code | Meaning |
|---|---|
| 401 | Unauthorized -- Authentication Failed |
| 403 | Forbidden -- The current user is not associated with this resource |
| 422 | Unprocessable Entity -- Invalid Params. See response body for more info. |
Question Types
‘The currently available Question Types’
The Question Type indicates whether a question should be anwered as free text, a number, or any other type that might come to exist.
Attributes
| Parameter | Type | Description |
|---|---|---|
| id | Integer | The id of the QuestionType. This is the ID that should be used in the questions. |
| category | String | The type of the question. Currently either 'text’, or 'number’ |
| friendly_name | String | The name that should be displayed to the users indicating the type of answer that is needed |
Get Question Types
Request
GET /question_typesResponse
Status: 200 -- OK{
"question_types": [
{
"id": 1,
"question_type": "text",
"friendly_name": "name"
},
{
"id": 2,
"question_type": "text",
"friendly_name": "name"
},
{
"id": 3,
"question_type": "text",
"friendly_name": "name"
}
]
}Returns all the available QuestionTypes
HTTP Request
GET http://example.com/v1/question_types
Errors
| Error Code | Meaning |
|---|---|
| 401 | Unauthorized -- Authentication Failed |
Get Previous Questions
Request
GET /questionsResponse
Status: 200 -- OK{
"questions": [
{
"id": 1,
"type_id": 1,
"text": "Do you prefer Honey or Jam?",
"question_type": {
"id": 1,
"question_type": "text",
"friendly_name": "name"
}
},
{
"id": 2,
"type_id": 2,
"text": "Do you prefer Honey or Jam?",
"question_type": {
"id": 2,
"question_type": "text",
"friendly_name": "name"
}
},
{
"id": 3,
"type_id": 3,
"text": "Whats your favourite precious stone?",
"question_type": {
"id": 3,
"question_type": "text",
"friendly_name": "name"
}
},
{
"id": 4,
"type_id": 4,
"text": "If you were a fashion designer, what style of clothing or accessories would you design?",
"question_type": {
"id": 4,
"question_type": "text",
"friendly_name": "name"
}
},
{
"id": 5,
"type_id": 5,
"text": "Could you ever hand milk a cow?",
"question_type": {
"id": 5,
"question_type": "text",
"friendly_name": "name"
}
}
]
}Returns all the unique, previously created Questions of the Lecturer. This can be used when a new PaForm is created, to allow the Lecturer to pick Questions that they frequently use and reuse them. The Questions are scoped to the current user, and a lecturer can only see their own Questions.
HTTP Request
GET http://example.com/v1/questions
Errors
| Error Code | Meaning |
|---|---|
| 401 | Unauthorized -- Authentication Failed |
Units
‘Units contain assignments and projects’
Units are the first resource that a Lecturer must create before they can start using the system. Units contain Assignments contain Projects. However, due to the fact that the Assignement feature is mostly hidden from the User, most of the times it will appear like a Unit has many Projects. A Unit also belongs to Department. Units can be archived by the Lecturer after their projects have been completed, and will thus not appear on the GET /units request.
Attributes
| Parameter | Type | Description |
|---|---|---|
| name | string | The name of the Unit. |
| code | string | The code that identifies the Unit. It doesn’t have to be unique |
| semester | string | The Semester that the Unit takes place. example: 'Autumn’ or 'Spring’ |
| year | Integer | The year that the Unit takes place |
| lecturer_id | Integer | The id of the Lecturer that teaches teh Unit |
| department - name | string | The name of the Unit’s Department |
| department - university | string | The name of the Department’s University |
| archived_at | date | The date that the Unit was archived. Completed by the system upon archival. |
Relationships

Create Unit
Example: Creating a new Department with the Unit
Request
POST /units{
"archived_at": "",
"code": "w330I8ibVegdSQ==",
"department_attributes": {
"name": "departmentname",
"university": "university"
},
"name": "Unit 637",
"semester": "Spring",
"year": "2015"
}Response
Status: 201 -- Created{
"unit": {
"id": 1,
"name": "Unit 637",
"code": "w330I8ibVegdSQ==",
"semester": "Spring",
"year": 2015,
"archived_at": null,
"department_id": 1,
"department": {
"id": 1,
"university": "university",
"name": "departmentname"
}
}
}Example: Associating an existing Department with the Unit
Request
POST /units{
"archived_at": "",
"code": "dluw6Mz+ny8oVA==",
"department_id": "2",
"name": "Unit 473",
"semester": "Spring",
"year": "2016"
}Response
Status: 201 -- Created{
"unit": {
"id": 2,
"name": "Unit 473",
"code": "dluw6Mz+ny8oVA==",
"semester": "Spring",
"year": 2016,
"archived_at": null,
"department_id": 2,
"department": {
"id": 2,
"university": "University of 59688",
"name": "Computer Science58611"
}
}
}Request (Error)
POST /units{
"archived_at": "",
"code": "lM4IMuwvfbV0Tw==",
"department_attributes": {
"name": "1"
},
"name": "Unit 231",
"semester": "Autumn",
"year": "2015"
}Response
Status: 422 -- Unprocessable Entity{
"errors": {
"department.university": [
"can't be blank"
]
}
}Create a new Unit. A Unit belongs to a Department. If a department_id is supplied in the params, the unit will become associated with an existing Department. If department_attributes are present, then a new Department will be created and associated with the Unit. In case both department_id, and department_attributes are present, the department_id takes precedence, and the new Unit is associated with an existing Department.
HTTP Request
POST http://example.com/v1/units
Query Parameters
| Required | Parameter | Type | Desription |
|---|---|---|---|
| required | name | String | The name of the Unit |
| required | code | String | The code of the Unit. does not have to be unique |
| required | semester | String | The Semester that the Unit takes place. example: 'Autumn' or 'Spring' |
| required | year | Integer | The year that the Unit takes place |
| required | department_attributes: { name } | String | The name of the Unit's Department |
| required | department_attributes: { university } | String | The name of the Department's university |
| required | department_id | Integer | The id of an existing Department that will be associated with the new Unit |
In order to create a new Department with the Unit, use "department_attributes"
{
"name": "New Unit",
"department_attributes": {
"name": "New Department",
"university": "University of .."
}
}
In order to associate an existing Department with the Unit, use "department_id"
{
"name": "New Unit",
"department_id": 4
}
Errors
| Error Code | Meaning |
|---|---|
| 401 | Unauthorized -- Authentication Failed |
| 403 | Forbidden -- The current user is not a Lecturer. This endpoint is only available to Lecturers. |
| 403 | Forbidden -- The current user is not associated with this resource |
| 422 | Unprocessable Entity -- Invalid Params. See response body for more info. |
Get Units
Request
GET /unitsResponse
Status: 200 -- OK{
"units": [
{
"id": 2,
"name": "Unit 80",
"code": "n0+7SYvvQybIrw==",
"semester": "Autumn",
"year": 2016,
"archived_at": null,
"department_id": 2,
"department": {
"id": 2,
"university": "University of 275",
"name": "Computer Science39454"
}
},
{
"id": 1,
"name": "Unit 104",
"code": "3QYv0hBiNWdNVw==",
"semester": "Autumn",
"year": 2015,
"archived_at": null,
"department_id": 1,
"department": {
"id": 1,
"university": "University of 28417",
"name": "Computer Science73919"
}
}
]
}
Returns all the NOT-ARCHIVED Units of the current User. For the archived Units, see get archived
HTTP Request
GET http://example.com/v1/units
Errors
| Error Code | Meaning |
|---|---|
| 400 | Bad Request -- Invalid 'includes' parameter |
| 401 | Unauthorized -- Authentication Failed |
Get Archived Units
Request
GET /units/archivedResponse
Status: 200 -- OK{
"units": [
{
"id": 8,
"name": "Unit 150",
"code": "Ax2WvRejX1XlVA==",
"semester": "Autumn",
"year": 2017,
"archived_at": "2017-05-06",
"department_id": 8,
"department": {
"id": 8,
"university": "University of 97832",
"name": "Computer Science4670"
}
},
{
"id": 7,
"name": "Unit 351",
"code": "YxFls4ApJX26CQ==",
"semester": "Spring",
"year": 2016,
"archived_at": "2017-05-06",
"department_id": 7,
"department": {
"id": 7,
"university": "University of 24480",
"name": "Computer Science95057"
}
}
]
}Request
GET /units/archivedResponse
Status: 204 -- No Content{
""
}
Returns all the ARCHIVED Units of the current User. For the active Units, see get index
HTTP Request
GET http://example.com/v1/units/archived
Errors
| Error Code | Meaning |
|---|---|
| 400 | Bad Request -- Invalid 'includes' parameter |
| 401 | Unauthorized -- Authentication Failed |
Get Single Unit
Request
GET /units/:id{
"id": "12"
}Response
Status: 200 -- OK{
"unit": {
"id": 12,
"name": "Unit 87",
"code": "5rKnG0jMqIeMZA==",
"semester": "Autumn",
"year": 2015,
"archived_at": null,
"department_id": 12,
"department": {
"id": 12,
"university": "University of 71878",
"name": "Computer Science3668"
}
}
}
Returns a single Unit
HTTP Request
GET http://example.com/v1/units/:id
Query Parameters
| Required | Parameter | Type | Desription |
|---|---|---|---|
| required | id | Integer | The id of the Unit to be returned |
Errors
| Error Code | Meaning |
|---|---|
| 400 | Bad Request -- Invalid 'includes' parameter |
| 401 | Unauthorized -- Authentication Failed |
| 403 | Forbidden -- The current user is not associated with this resource |
Update Unit
Request
PATCH /units/:id{
"code": "different",
"name": "different",
"id": "19"
}Response
Status: 200 -- OK{
"unit": {
"id": 19,
"name": "different",
"code": "different",
"semester": "Spring",
"year": 2016,
"archived_at": null,
"department_id": 19,
"department": {
"id": 19,
"university": "University of 96138",
"name": "Computer Science38069"
}
}
}Update a Unit. A Unit belongs to a Department. If a department_id is supplied in the params, the unit will become associated with an existing Department. If department_attributes are present, then a new Department will be created and associated with the Unit. In case both department_id, and department_attributes are present, the department_id takes precedence, and the new Unit is associated with an existing Department.
HTTP Request
PATCH http://example.com/v1/units/:id
Query Parameters
| Required | Parameter | Type | Desription |
|---|---|---|---|
| required | id | Integer | The id of the Unit to be updated |
| name | String | The name of the Unit | |
| code | String | The code of the Unit. does not have to be unique | |
| semester | String | The Semester that the Unit takes place. example: 'Autumn' or 'Spring' | |
| year | Integer | The year that the Unit takes place | |
| department_attributes: { name } | String | The name of the Unit's Department | |
| department_attributes: { university } | String | The name of the Department's university | |
| department_id | Integer | The id of an existing Department that will be associated with the new Unit |
In order to create a new Department with the Unit, use "department_attributes"
{
"name": "New Unit",
"department_attributes": {
"name": "New Department",
"university": "University of .."
}
}
In order to associate an existing Department with the Unit, use "department_id"
{
"name": "New Unit",
"department_id": 4
}
Errors
| Error Code | Meaning |
|---|---|
| 401 | Unauthorized -- Authentication Failed |
| 403 | Forbidden -- The current user is not a Lecturer. This endpoint is only available to Lecturers. |
| 403 | Forbidden -- The current user is not associated with this resource |
| 422 | Unprocessable Entity -- Invalid Params. See response body for more info. |
Delete Unit
Delete a Unit. Only the Lecturer that created it may do so.
HTTP Request
DELETE http://example.com/v1/units/:id
Query Parameters
| Required | Parameter | Type | Desription |
|---|---|---|---|
| required | id | Integer | The id of the Unit to be deleted. |
Errors
| Error Code | Meaning |
|---|---|
| 401 | Unauthorized -- Authentication Failed |
| 403 | Forbidden -- The current user is not a Lecturer. This endpoint is only available to Lecturers. |
| 403 | Forbidden -- The current user is not associated with this resource |
| 422 | Unprocessable Entity -- Invalid Params. See response body for more info. |
Archive Unit
Request
PATCH /units/:id/archive{
"id": "29"
}Response
Status: 200 -- OK{
"unit": {
"id": 29,
"name": "Unit 493",
"code": "hv2rTfNptbWiig==",
"semester": "Spring",
"year": 2014,
"archived_at": "2017-05-06",
"department_id": 32,
"department": {
"id": 32,
"university": "University of 52972",
"name": "Computer Science47954"
}
}
}Request (Error)
PATCH /units/:id/archive{
"id": "31"
}Response
Status: 422 -- Unprocessable Entity{
"errors": {
"unit": [
"has already been archived. It cannot be archived twice."
]
}
}Archive a Unit. Only the Lecturer that created it may do so. The server will set the current date as the archived_at date. The Unit will no longer be returns at the GET /units endpoint, use the GET /units/archived instead.
HTTP Request
PATCH http://example.com/v1/units/:id/archive
Query Parameters
| Required | Parameter | Type | Desription |
|---|---|---|---|
| required | id | Integer | The id of the Unit to be archived. |
Errors
| Error Code | Meaning |
|---|---|
| 401 | Unauthorized -- Authentication Failed |
| 403 | Forbidden -- The current user is not a Lecturer. This endpoint is only available to Lecturers. |
| 403 | Forbidden -- The current user is not associated with this resource |
| 422 | Unprocessable Entity -- Invalid Params. See response body for more info. |
Users
‘Students and Lecturers’
A User can be either a Student or a Lecturer. The /users endpoint is used to handle account creation, and account updates. It also contais the functionality of reseting one’s password, and confirming the account.
Attributes
| Parameter | Type | Description |
|---|---|---|
| first_name | string | The first name of the User |
| last_name | string | The last Name of the User |
| password | string | The User’s password |
| type | String | Either 'Student’ or 'Lecturer’ |
Relationships

Create Account
Request
POST /users{
"email": "alfredo47884_jump63118@gmail.com",
"first_name": "Alfredo775",
"last_name": "Jumpveryhigh290",
"password": "12345678",
"password_confirmation": "12345678",
"position": "Master of Parking",
"provider": "email",
"type": "Lecturer",
"university": "University of Important Potato"
}Response
Status: 201 -- Created{
"user": {
"id": 1,
"first_name": "Alfredo775",
"last_name": "Jumpveryhigh290",
"email": "alfredo47884_jump63118@gmail.com",
"type": "Lecturer",
"provider": "email",
"avatar_url": "http://i.pravatar.cc/100",
"position": "Master of Parking",
"university": "University of Important Potato"
}
}Request (Error)
POST /users{
"user": {
"email": "email@email.com",
"password": "12345678",
"password_confirmation": "12345678",
"type": "Lecturer"
}
}Response
Status: 422 -- Unprocessable Entity{
"errors": {
"type": [
"must be either Student or Lecturer. Received: "
]
}
}Request (Error)
POST /users{
"email": "emailemail.com",
"first_name": "Rixardos",
"last_name": "Arlekinos",
"password": "12345678",
"password_confirmation": "12345678",
"type": "Lecturer"
}Response
Status: 422 -- Unprocessable Entity{
"errors": {
"email": [
"is invalid"
],
"position": [
"can't be blank"
],
"university": [
"can't be blank"
]
}
}Request (Error)
POST /users{
"email": "email@email.com",
"first_name": "Rixardos",
"last_name": "Arlekinos",
"password": "asdfasdf",
"password_confirmation": "12345678",
"type": "Lecturer"
}Response
Status: 422 -- Unprocessable Entity{
"errors": {
"password_confirmation": [
"doesn't match Password"
],
"position": [
"can't be blank"
],
"university": [
"can't be blank"
]
}
}Request (Error)
POST /users{
"email": "emailmail.com",
"last_name": "Arlekinos",
"password": "1234",
"password_confirmation": "1234",
"type": "Lecturer"
}Response
Status: 422 -- Unprocessable Entity{
"errors": {
"email": [
"is invalid"
],
"password": [
"is too short (minimum is 8 characters)"
],
"first_name": [
"can't be blank"
],
"position": [
"can't be blank"
],
"university": [
"can't be blank"
]
}
}Register a new User resource, of type Lecturer, that is authenticatable with email and password.
HTTP Request
POST http://example.com/v1/users
Query Parameters
| Required | Parameter | Type | Desription |
|---|---|---|---|
| required | String | A Unique email | |
| required | password | String | Minimum 8 characters. Requires password_confirmation to be present in the params |
| required | password_confirmation | String | Must equal password. Required password to be present in the params |
| required | first_name | string | The first name of the User |
| required | last_name | string | The last name of the User |
| required | university | String | The Lecturer's university |
| required | position | String | The Lecturer's academic position in the university |
| required | type | String | Should be 'Lecturer'. Note the capital 'L' at the beginning of the work. |
Errors
| Error Code | Meaning |
|---|---|
| 422 | Unprocessable Entity -- Invalid Params. See response body for more info. |
Create Account
Request
POST /users{
"email": "email@email.com",
"first_name": "Jonathan13",
"last_name": "Burgerhuman232",
"password": "12345678",
"password_confirmation": "12345678",
"type": "Student"
}Response
Status: 201 -- Created{
"user": {
"id": 1,
"first_name": "Jonathan13",
"last_name": "Burgerhuman232",
"email": "email@email.com",
"type": "Student",
"provider": "email",
"avatar_url": "http://i.pravatar.cc/100"
}
}Request (Error)
POST /users{
"user": {
"email": "email@email.com",
"password": "12345678",
"password_confirmation": "12345678",
"type": "Student"
}
}Response
Status: 422 -- Unprocessable Entity{
"errors": {
"type": [
"must be either Student or Lecturer. Received: "
]
}
}Request (Error)
POST /users{
"email": "emailemail.com",
"first_name": "Rixardos",
"last_name": "Arlekinos",
"password": "12345678",
"password_confirmation": "12345678",
"type": "Student"
}Response
Status: 422 -- Unprocessable Entity{
"errors": {
"email": [
"is invalid"
]
}
}Request (Error)
POST /users{
"email": "emailemail.com",
"first_name": "Rixardos",
"last_name": "Arlekinos",
"password": "12345678",
"password_confirmation": "12345678",
"type": "Student"
}Response
Status: 422 -- Unprocessable Entity{
"errors": {
"email": [
"is invalid"
]
}
}Request (Error)
POST /users{
"email": "email@email.com",
"first_name": "Rixardos",
"last_name": "Arlekinos",
"password": "asdfasdf",
"password_confirmation": "12345678",
"type": "Student"
}Response
Status: 422 -- Unprocessable Entity{
"errors": {
"password_confirmation": [
"doesn't match Password"
]
}
}Request (Error)
POST /users{
"email": "email@email.com",
"first_name": "Jonathan323",
"last_name": "Burgerhuman591",
"password": "12345678",
"password_confirmation": "12345678"
}Response
Status: 422 -- Unprocessable Entity{
"errors": {
"type": [
"must be either Student or Lecturer. Received: "
]
}
}Register a new User resource, of type Student, that is authenticatable with email and password.
HTTP Request
POST http://example.com/v1/users
Query Parameters
| Required | Parameter | Type | Desription |
|---|---|---|---|
| required | String | The User's email | |
| required | password | String | Minimum 8 characters. Requires password_confirmation to be present in the params |
| required | password_confirmation | String | Must equal password. Requires password to be present in the params |
| required | first_name | string | The first name of the User |
| required | last_name | string | The last name of the User |
| required | type | String | Should be 'Student'. Note the capital 'S' at the beginning of the work. |
Errors
| Error Code | Meaning |
|---|---|
| 422 | Unprocessable Entity -- Invalid Params. See response body for more info. |
Update Account
Request
PATCH /users/1{
"first_name": "different",
"id": "1"
}Response
Status: 200 -- OK{
"user": {
"id": 1,
"first_name": "different",
"last_name": "Jumpveryhigh507",
"email": "alfredo75851_jump46341@gmail.com",
"type": "Lecturer",
"provider": "email",
"avatar_url": "http://i.pravatar.cc/100",
"position": "Master of Parking",
"university": "University of Important Potato"
}
}Request
PATCH /users/1{
"current_password": "12345678",
"password": "qwertyuiop",
"password_confirmation": "qwertyuiop",
"id": "4"
}Response
Status: 200 -- OK{
"user": {
"id": 4,
"first_name": "Alfredo492",
"last_name": "Jumpveryhigh211",
"email": "alfredo40737_jump7551@gmail.com",
"type": "Lecturer",
"provider": "email",
"avatar_url": "http://i.pravatar.cc/100",
"position": "Master of Parking",
"university": "University of Important Potato"
}
}Request (Error)
PATCH /users/1{
"first_name": "change_their_name",
"id": "9"
}Response
Status: 403 -- Forbidden{
"errors": {
"user": [
"User with id 9 is not authorized to access this resourse."
]
}
}Request (Error)
PATCH /users/1{
"current_password": "wrong_password",
"password": "qwertyuiop",
"password_confirmation": "qwertyuiop",
"id": "12"
}Response
Status: 422 -- Unprocessable Entity{
"errors": {
"current_password": [
"is invalid"
]
}
}Register a new User resource, of type Student, that is authenticatable with email and password.
HTTP Request
PATCH http://example.com/v1/users/:id
Query Parameters
| Required | Parameter | Type | Desription |
|---|---|---|---|
| required | id | Integer | The id of the User to be updated. It should be the current user. |
| String | A Unique Email | ||
| Required only if password will be updated | current_password | String | The current password of the user. |
| password | String | Minimum 8 characters. Requires current_password and password_confirmation to be present in the params | |
| password_confirmation | String | Must equal password. Requires password and current_password to be present in the params. | |
| first_name | string | The first name of the User | |
| last_name | string | The last name of the User | |
| university | String | The Lecturer's university | |
| position | String | The Lecturer's academic position in the university | |
| type | String | Should be 'Student'. Note the capital 'S' at the beginning of the work. |
Errors
| Error Code | Meaning |
|---|---|
| 401 | Unauthorized -- Authentication Failed |
| 403 | Forbidden -- The User to be updated is not the authenticated user. One can only update themselves |
| 422 | Unprocessable Entity -- Invalid Params. See response body for more info. |
Update Account
Request
PATCH /users/1{
"first_name": "different",
"id": "1"
}Response
Status: 200 -- OK{
"user": {
"id": 1,
"first_name": "different",
"last_name": "Burgerhuman929",
"email": "jonathan54360burgerhuman77887@gmail.com",
"type": "Student",
"provider": "email",
"avatar_url": "http://i.pravatar.cc/100"
}
}Request
PATCH /users/1{
"current_password": "12345678",
"password": "qwertyuiop",
"password_confirmation": "qwertyuiop",
"id": "4"
}Response
Status: 200 -- OK{
"user": {
"id": 4,
"first_name": "Jonathan36",
"last_name": "Burgerhuman585",
"email": "jonathan65040burgerhuman62225@gmail.com",
"type": "Student",
"provider": "email",
"avatar_url": "http://i.pravatar.cc/100"
}
}Request (Error)
PATCH /users/1{
"first_name": "change_their_name",
"id": "9"
}Response
Status: 403 -- Forbidden{
"errors": {
"user": [
"User with id 9 is not authorized to access this resourse."
]
}
}Request (Error)
PATCH /users/1{
"current_password": "wrong_password",
"password": "qwertyuiop",
"password_confirmation": "qwertyuiop",
"id": "12"
}Response
Status: 422 -- Unprocessable Entity{
"errors": {
"current_password": [
"is invalid"
]
}
}Register a new User resource, of type Student, that is authenticatable with email and password.
HTTP Request
PATCH http://example.com/v1/users/:id
Query Parameters
| Required | Parameter | Type | Desription |
|---|---|---|---|
| required | id | Integer | The id of the User to be updated. It should be the current user. |
| String | A Unique Email | ||
| Required only if password will be updated | current_password | String | The current password of the user. |
| password | String | Minimum 8 characters. Requires current_password and password_confirmation to be present in the params | |
| password_confirmation | String | Must equal password. Requires password and current_password to be present in the params. | |
| first_name | string | The first name of the User | |
| last_name | string | The last name of the User | |
| type | String | Should be 'Student'. Note the capital 'S' at the beginning of the work. |
Errors
| Error Code | Meaning |
|---|---|
| 401 | Unauthorized -- Authentication Failed |
| 403 | Forbidden -- The User to be updated is not the authenticated user. One can only update themselves |
| 422 | Unprocessable Entity -- Invalid Params. See response body for more info. |
Confirm Account
Request (Error)
GET /confirm_account{
"confirmation_token": "5tEPbsePzzzvDG4mJjGw"
}Response
Status: 302 -- <html><body>You are being <a href="http://test.host/user_confirmation_success.html">redirected</a>.</body></html>Request (Error)
GET /confirm_account{
"confirmation_token": "H9nzFJAY9sQsVG7Kcj7kdljkafdjklfdakjldfsaldfas"
}Response
Status: 302 -- <html><body>You are being <a href="http://test.host/user_confirmation_failure.html">redirected</a>.</body></html>Accept Confirmation. The link contained in the email sent to the user points to this route. It redirects to a 'success' or 'failure' page to inform the user. Evaluates the confirmation token contained within the params and confirms or rejects the user. If this fails, assure that the link sent to the user contains the confirmation token in the url, and offer the user the option to resend the confirmation email through the POST /confirmation endpoint.
HTTP Request
GET http://capstoneed-api.org:21992/v1/confirm_account?confirmation_token=Lai67Y226RNxPZquBnVy
Query Parameters
| Required | Parameter | Type | Desription |
|---|---|---|---|
| required | confirmation_token | String | The confirmation token is contained as a parameter in the link that is sent to the user to confirm their account |
Resend Confirmation Email
Request
POST /resend_confirmation_email{
"email": "alfredo36229_jump76340@gmail.com"
}Response
Status: 204 -- No Content{
""
}Request (Error)
POST /resend_confirmation_email{
"email": "alfredo61667_jump22955@gmail.com"
}Response
Status: 422 -- Unprocessable Entity{
"errors": {
"email": [
"was already confirmed, please try signing in"
]
}
}Resends a confirmation email to the email provided in the params. The email must be a valid email in the system.
HTTP Request
POST http://example.com/v1/resend_confirmation_email
Query Parameters
| Required | Parameter | Type | Desription |
|---|---|---|---|
| required | String | The user's email. The confirmation email will be sent to this email |
Errors
| Error Code | Meaning |
|---|---|
| 422 | Unprocessable Entity -- Invalid Params. See response body for more info. |
